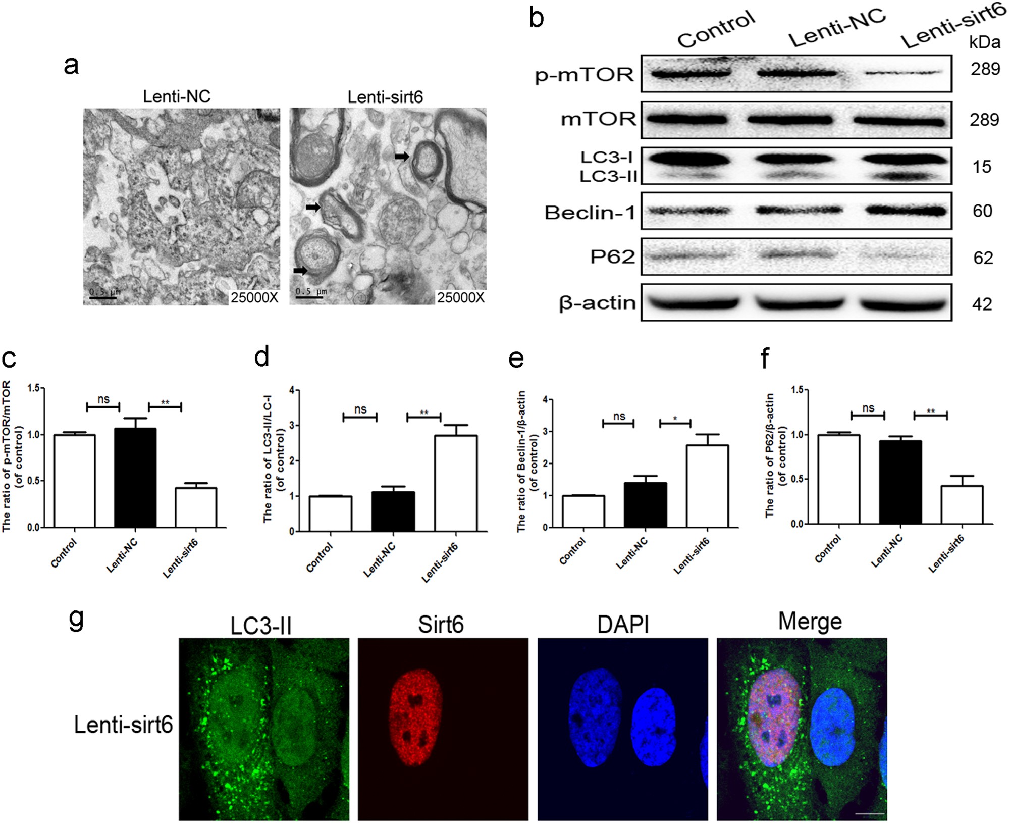
Fig. 4: Sirt6 overexpression activated human NP cell autophagy

a Transmission electron microscopy showed the autophagosomes (black arrow: autophagosome) in NP cells after lentivirus transfection. b–f Representative western blots and quantification data of p-mTOR, mTOR, LC3, P62, and Beclin-1 protein in NP cells of each group; columns represent mean ± SD. Significant differences between the treatment and control groups are indicated as **P < 0.01, *P < 0.05, n = 5. g Double immunofluorescence of sirt6 (red) and LC3-II (green) in NP cells treated by Lenti-sirt6 (scale bar: 10 μm)