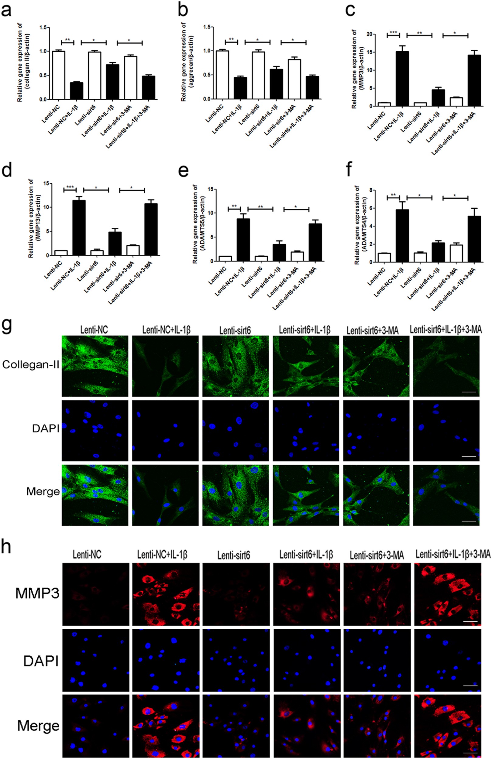
Fig. 7: Sirt6 regulated the expression levels of degeneration-associated proteins via autophagy of human NP cells

a–f PCR assay of collegan-II, aggrecan, MMP-3, MMP-13, ADAMT4, and ADAMT5 in NP cells of each group as treated above; columns represent mean ± SD. Significant differences between the treatment and control groups are indicated as *P < 0.05, **P < 0.01, ***P < 0.001, n = 5. g, h Immunofluorescence of collegan-II and MMP-3 in NP cells of each group as treated above (scale bar: 50 μm)