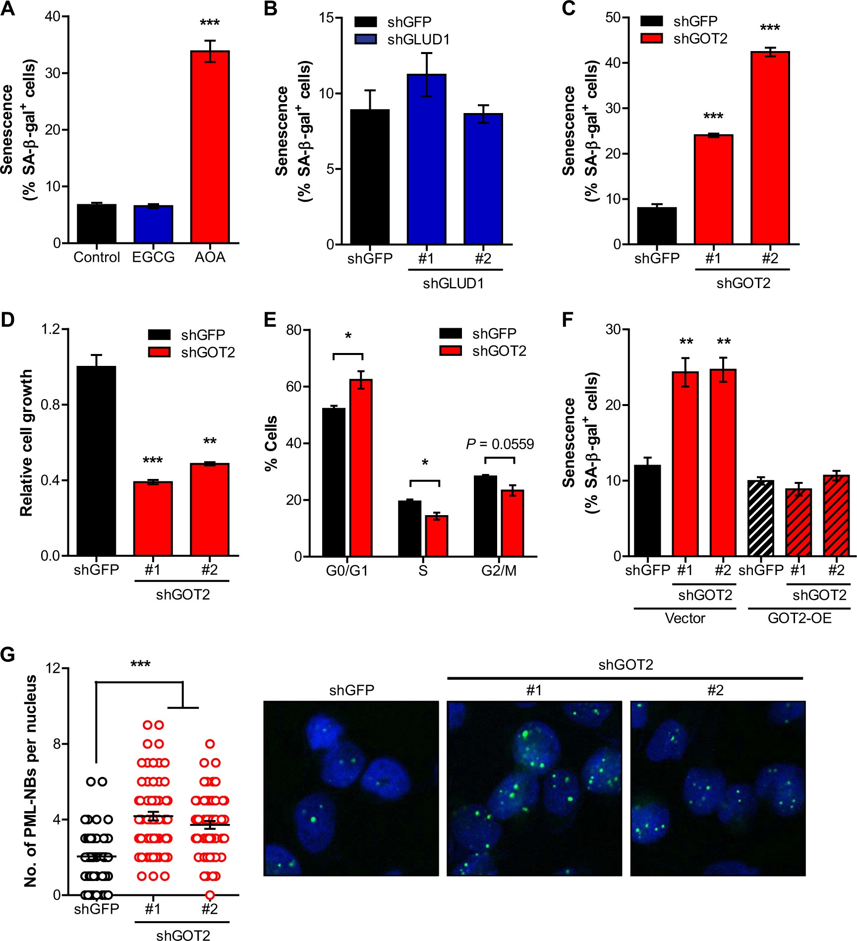
Fig. 2: Mitochondrial transaminase GOT2 is responsible for the regulation of PDAC senescence

a, Senescence induction of 8988T cells treated with EGCG (50 μM) or AOA (0.5 mM). b and c, Senescence induction of 8988T cells expressing a control shRNA (shGFP) or two independent shRNAs targeting GLUD1 b, or GOT2 c. d, Relative proliferation of 8988T cells expressing a control shRNA or shRNAs to GOT2. e, Percentage of cells in G0/G1, S and G2/M phases in 8988T cells expressing a control shRNA or a shRNA to GOT2. f, Percentages of SA-β-gal positive cells in GOT2 overexpressed (GOT2-OE) 8988T cells expressing a control shRNA or shRNAs to GOT2. g, Numbers of promyelocytic leukemia nuclear bodies (PML-NBs; left) and immunofluorescent staining using nuclear (DAPI; blue) and PML (green) in 8988T cells expressing a control shRNA or shRNAs to GOT2 (right).All error bars ± SEM. *p < 0.05, **p < 0.01 and ***p < 0.001