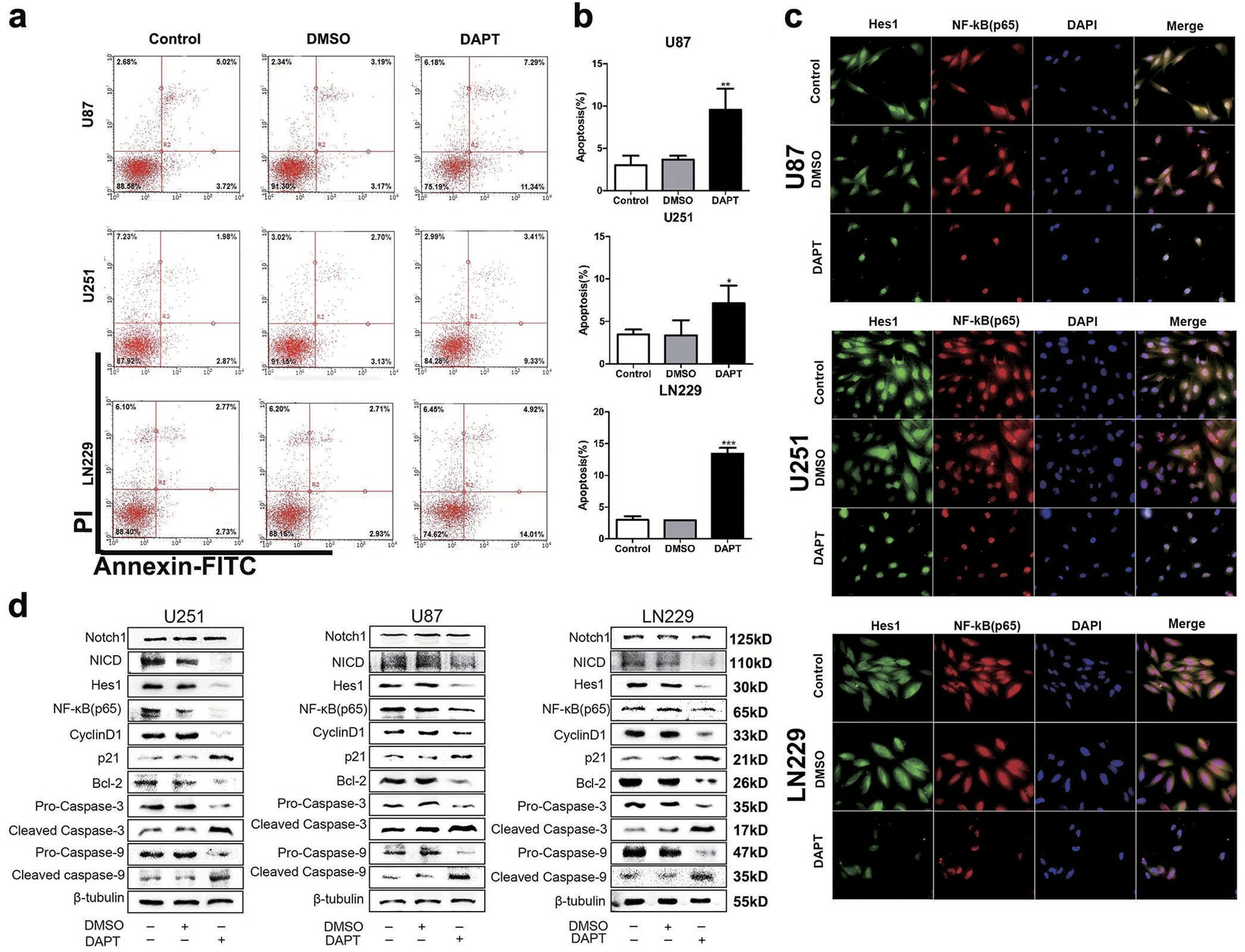
Fig. 4: Effect of DAPT on NF-κB(p65) expression in glioma cells

a, b DAPT-induced apoptosis of glioma cells in vitro. The percentages of apoptotic cells were significantly increased after DAPT treatment. c Immunofluorescence shows Hes1 and p65 expression in glioma cells after DAPT treatment. The scale bar corresponds to 20 µm. d After DAPT treatment, the Notch1, NICD, Hes1, p65, cylinD1, p21, Bcl-2, pro-caspase-3, cleaved caspase-3, pro-caspase-9 and cleaved caspase-9 expression levels were detected by western blotting. β-Tubulin was used as a loading control. *P < 0.05, **P < 0.01, ***P < 0.001