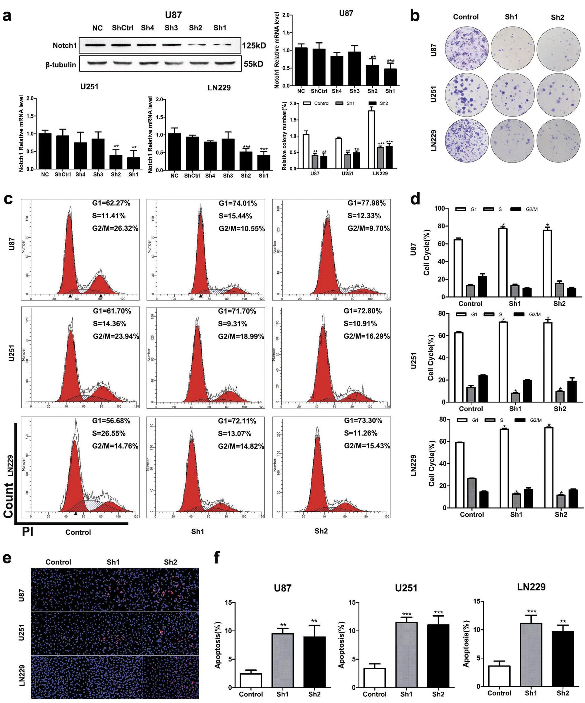
Fig. 5: Knockdown of Notch1 suppresses proliferation and induces apoptosis in glioma cells

a The effect of silencing Notch1 was validated by western blotting and RT-PCR. b–d shNotch1-transduced glioma cells were subjected to the colony formation assay and flow cytometry. e, f TUNEL assays were performed to examine the apoptosis of U87, U251, and LN229 cells after shNotch1 transfection *P < 0.05, **P < 0.01, ***P < 0.001