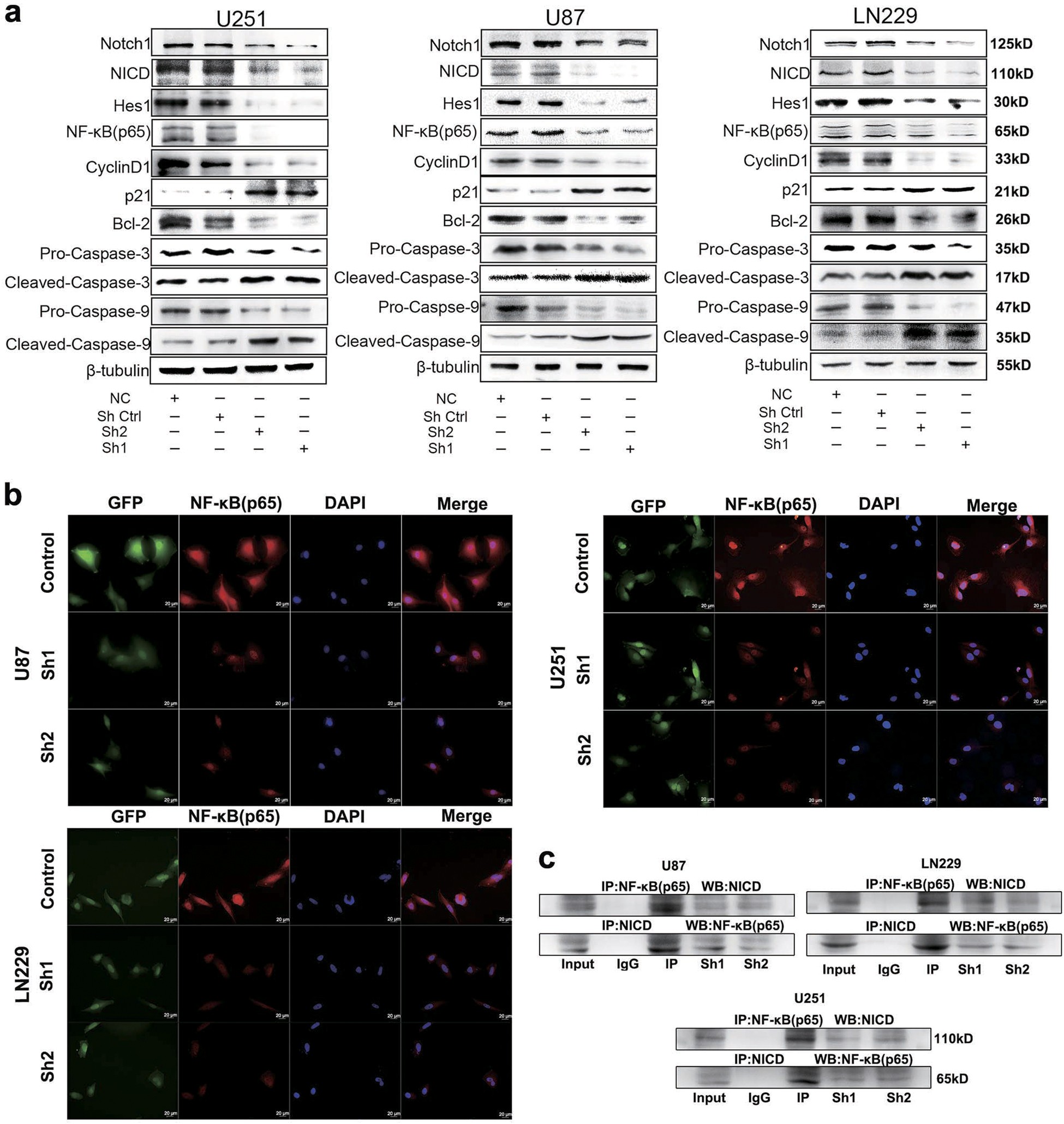
Fig. 6: Notch1 regulates the NF-κB(p65) pathway

a Following transfection of U87, U251, and LN229 cells with shRNA, the expression levels of Notch1, NICD, Hes1, p65, cylinD1, p21, Bcl-2, pro-caspase-3, cleaved caspase-3, pro-caspase-9, and cleaved caspase-9 were detected by western blotting. β-Tubulin was used as a loading control. b Immunofluorescence staining showed the distribution of NF-κB(p65) in U87, U251, and LN229 cells after shRNA treatment. c Three different cell lysates were denatured and then immunoprecipitated with antibodies targeting either NICD or NF-κB(p65). Both the forward and reverse immunoprecipitation showed that NICD bound to NF-κB(p65). Whole immunoglobulin (IgG) was used as a control antibody in the immunoprecipitation assays