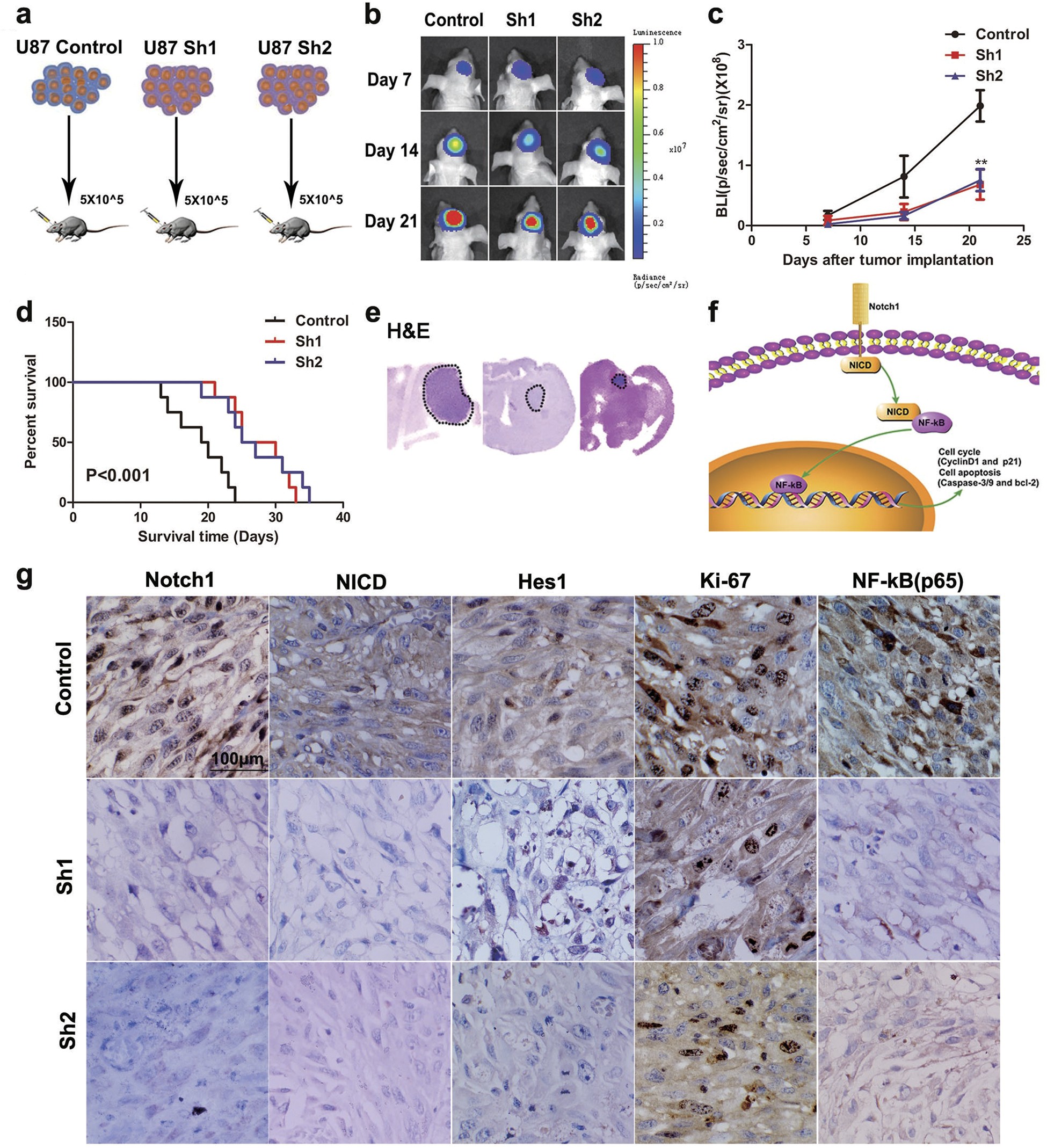
Fig. 7: Knockdown of Notch1 inhibits U87 glioma growth in vivo

a Flowchart of the orthotopic GBM model. b, c Bioluminescent images from the ShControl, Sh1, and Sh2 animals at 7, 14, and 21 days after tumor implantation. d Mouse survival in the different groups was quantified by a Kaplan–Meier curve. e, g H&E staining and immunohistochemistry of Notch1, NICD, Hes1, Ki-67, and NF-κB(p65) in orthotopic tumor sections. f Schematic mechanism of the Notch1/NICD/NF-κB(p65) signaling axis. **P < 0.01