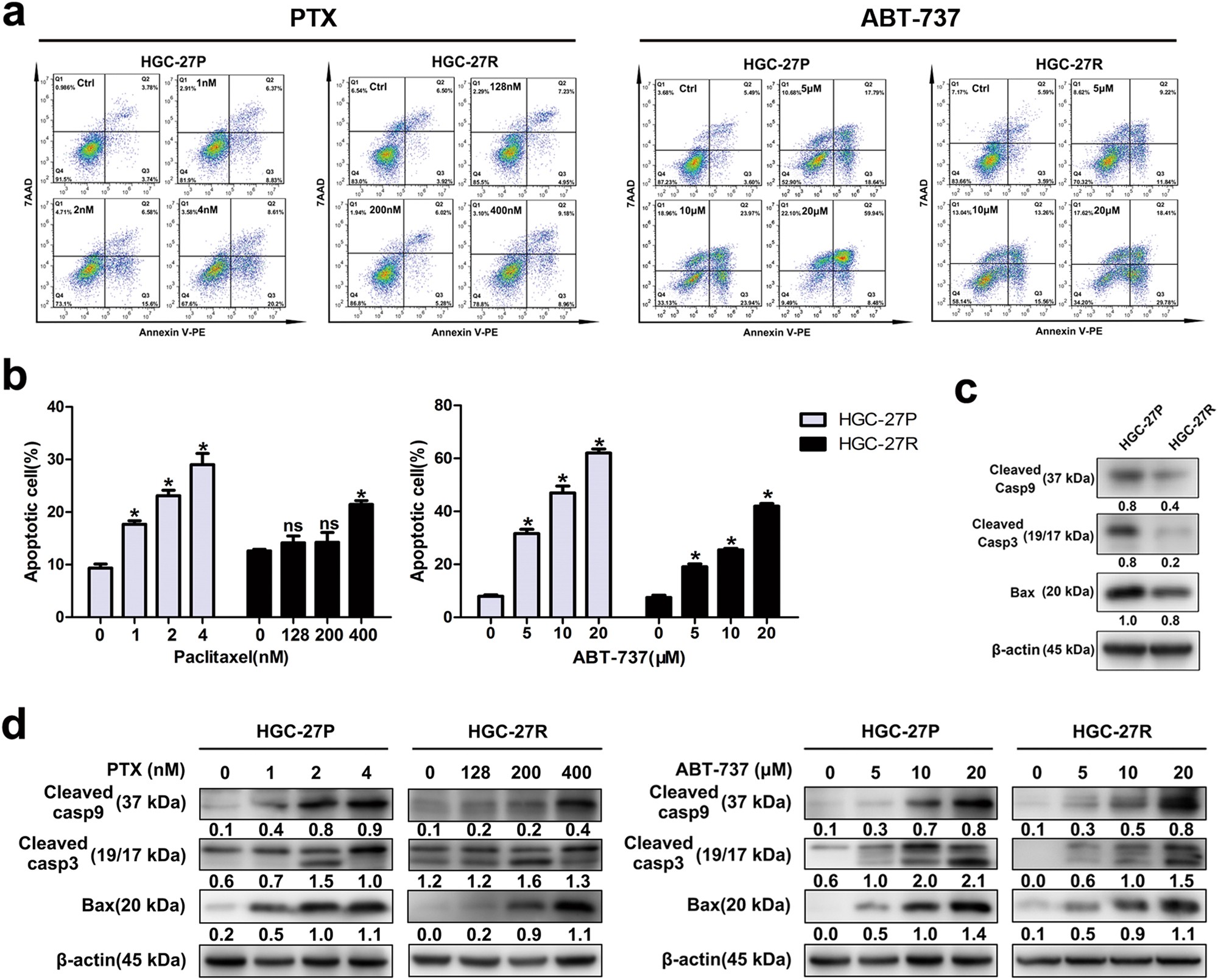
Fig. 3: PTX-resistant GC cells possessed greater anti-apoptotic capacity than parental cells.

a, b Parental and PTX-resistant GC cells double stained with Annexin V-PE/7-AAD and analyzed by flow cytometry after PTX treatments for 48 h. c, d Pro-apoptotic protein expression measured using western blot. Data expressed as mean ± S.D. of three independent experiments. *p < 0.05