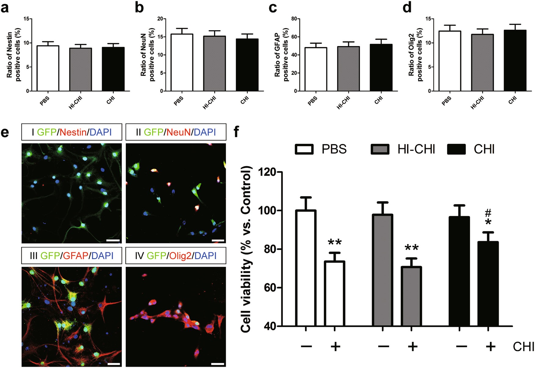
Fig. 1: Effects of pre-treatment with CHI mouse serum on iNSC differentiation and the survival of differentiated iNSCs

a–d Histograms showing the ratio of Nestin+ (a), NeuN+ (b), GFAP+ (c), and Olig2+ (d) cells among the PBS (iNSCs receiving PBS pre-treatment), HI-CHI (iNSCs receiving HI-CHI mouse serum pre-treatment), and CHI (iNSCs receiving CHI mouse serum pre-treatment) groups after 7 days of differentiation (n = 3/group; One-way ANOVA). e Representative staining for Nestin+ (red, I), NeuN+ (red, II), GFAP+ (red, III), and Olig2+ (red, IV) cells depicted the distribution of iNSCs (I), neurons (II), astrocytes (III), and oligodendrocytes (IV) in the CHI group post-differentiation of GFP-expressing (green) iNSCs. Nuclei were counterstained with DAPI (blue). f Following 7 days of differentiation, the cells among the three groups were treated with CHI mouse serum for 45 min. Subsequently, cell viability was detected using an MTT assay. The viability of cells in the PBS group without CHI mouse serum treatment was considered to be at 100% (n = 3/group; Student’s t-test (Paired-Samples T Test), *P < 0.05, **P < 0.01 vs. PBS, HI-CHI and CHI groups without CHI mouse serum treatment, respectively; One-way ANOVA, #P < 0.05 vs. PBS and HI-CHI groups post-treatment with CHI mouse serum, respectively). Scale bar = 25 μm