Fig. 2: Inflammatory process assays.
From: Givinostat reduces adverse cardiac remodeling through regulating fibroblasts activation

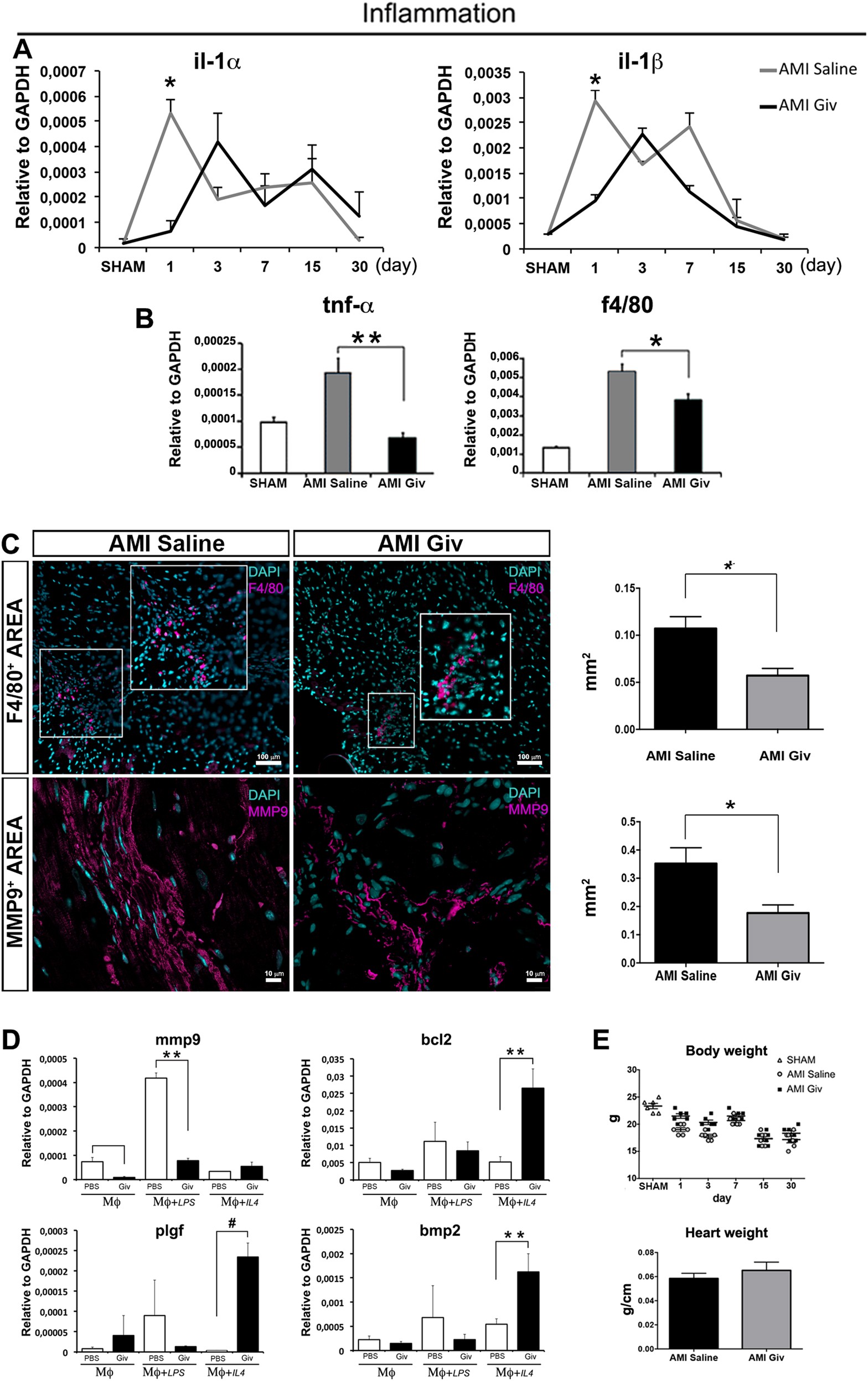
a The graphs display the mRNA levels of interleukins il-1α and il-β after Givinostat administration in infarcted hearts. b Expression levels of tnf-α and f4/80 genes in AMI mice treated with Givinostat after 1 day. c Sections of AMI mouse heart treated with saline (left panels) and Givinostat (right panels) at day 7 composed of cells positive for F4/80 (magenta, upper images) and MMP9 (magenta, lower images). Scale bars represent 100 and 10 µm respectively. The graphs highlight F4/80 and MMP9 infiltrating areas (mm2) normalized to the total area of cardiac tissue, in the animals treated with Givinostat and in the control group. d Quantitative RT-PCR demonstrates a reduction of mmp9 expression in M1 macrophages and an overexpression of bcl2, plgf and bmp2 genes in M2 macrophages after Givinostat exposure. e Effect of Givinostat on body weight at different time points and on heart weight normalized to the tibia length, at the end of the treatment in AMI mice. N = 6 mice for time point. Error bars represent ± SEM. Student’s t test, *p < 0.05, **p < 0.01, #p < 0.001