Fig. 3: Histological analysis.
From: Givinostat reduces adverse cardiac remodeling through regulating fibroblasts activation

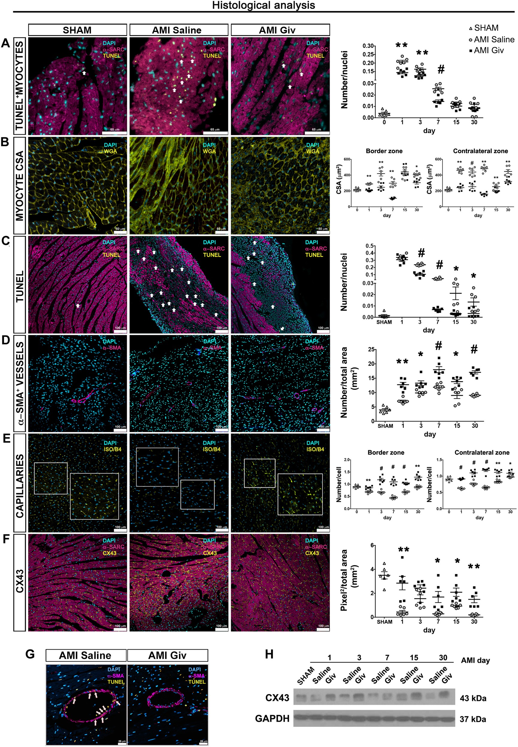
a Apoptotic cardiomyocytes (α-SARC, magenta) were detected by TUNEL labeling (yellow) in SHAM and AMI mice at day 7. Scale bar represent 65 μm. The graph illustrates the ratio between the number of double positive cells (α-SARC+ and TUNEL+ cells) and the nuclei at different time points. b Cross sectional area (CSA) in the border zone at day 30 stained with wheat germ agglutinin (WGA, yellow). Scale bar represent 50 μm. Plot indicates myocytes CSA (μm2) in both the border and the contralateral zone at different time points. c Apoptotic cells were detected by TUNEL labeling (yellow) at day 7. Scale bar represent 100 μm. The graph indicates the ratio between the number of whole TUNEL positive cells and the nuclei at different time points. d α-SMA positive vessels labeled in magenta after 30 days. Scale bar represent 100 μm. The corresponding diagram shows the ratio number of α-SMA positive vessels on total area (mm2) at different time points. e Isolectin B4 positive capillaries (yellow) in the border zone at day 30. Scale bar represent 100 μm. Graphs explain the proportion number of ISO/B4 positive capillaries/cell number in the border and the contralateral zone at different time points. f Staining for Cx43 (yellow) in the border zone of the infarcted area at day 30. Scale bar represent 100 μm. Cx43 quantification, expressed as pixel2/total area, is elucidated in the side chart. For Cx43 quantification method details see Materials and methods section and supplementary Figure S5. g Heart cross section of vessel composed of smooth muscle cells (α-SMA, magenta) and apoptotic cells (yellow) highlighted by arrows (white). Scale bar represent 25 μm. h Western blot analysis for Cx43 in AMI Givinostat mice vs. AMI Saline group at different time points. N = 6 mice for time point. Error bars represent ± SEM. Student’s t test, *p < 0.05, **p < 0.01, #p < 0.001