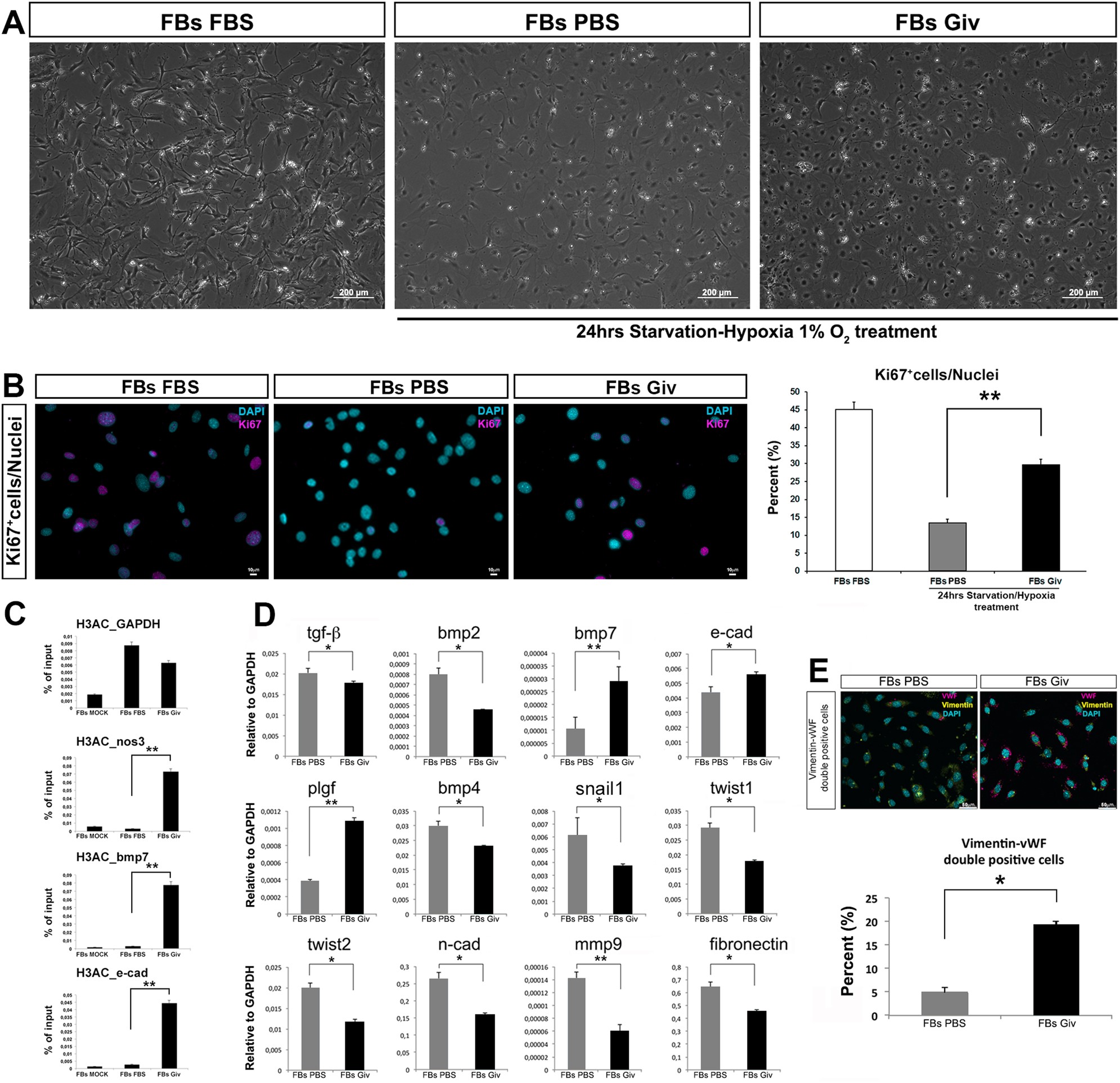
Fig. 5: Givinostat effect on cardiac fibroblasts (FBs).
From: Givinostat reduces adverse cardiac remodeling through regulating fibroblasts activation

a FBs morphology cultured in FBS supplemented media (left panel) and after starvation and hypoxia without and with Givinostat treatment (middle and right panels). Scale bar represent 200 μm. b Immunofluorescence for Ki67 (magenta) on FBs FBS (left panel) and after starvation and hypoxia (middle and right panels). Scale bar represent 10 μm. Graph is related to percentage of Ki67 positivity normalized to total number of nuclei (right panel). c ChIP assay performed in FBs treated with Givinostat or with PBS using an antibody against acetylated H3. Mock IP is included as a negative control. Graphs represent a percentage of input precipitated chromatin for nos3, bmp7, and e-cad promoters. d Relative gene expression related to EndMT mechanism in regards to FBs. e Immunofluorescence identifying double positive cells labeled for von Willenbrant Factor (vWF, magenta) and Vimentin (yellow). Scale bar represent 50 μm. The chart defines the percentage of double positive cells normalized to total cell number in FBs treated with Givinostat and the relative control. Error bars represent ± SEM. Student’s t test, *p < 0.05, **p < 0.01, #p < 0.001