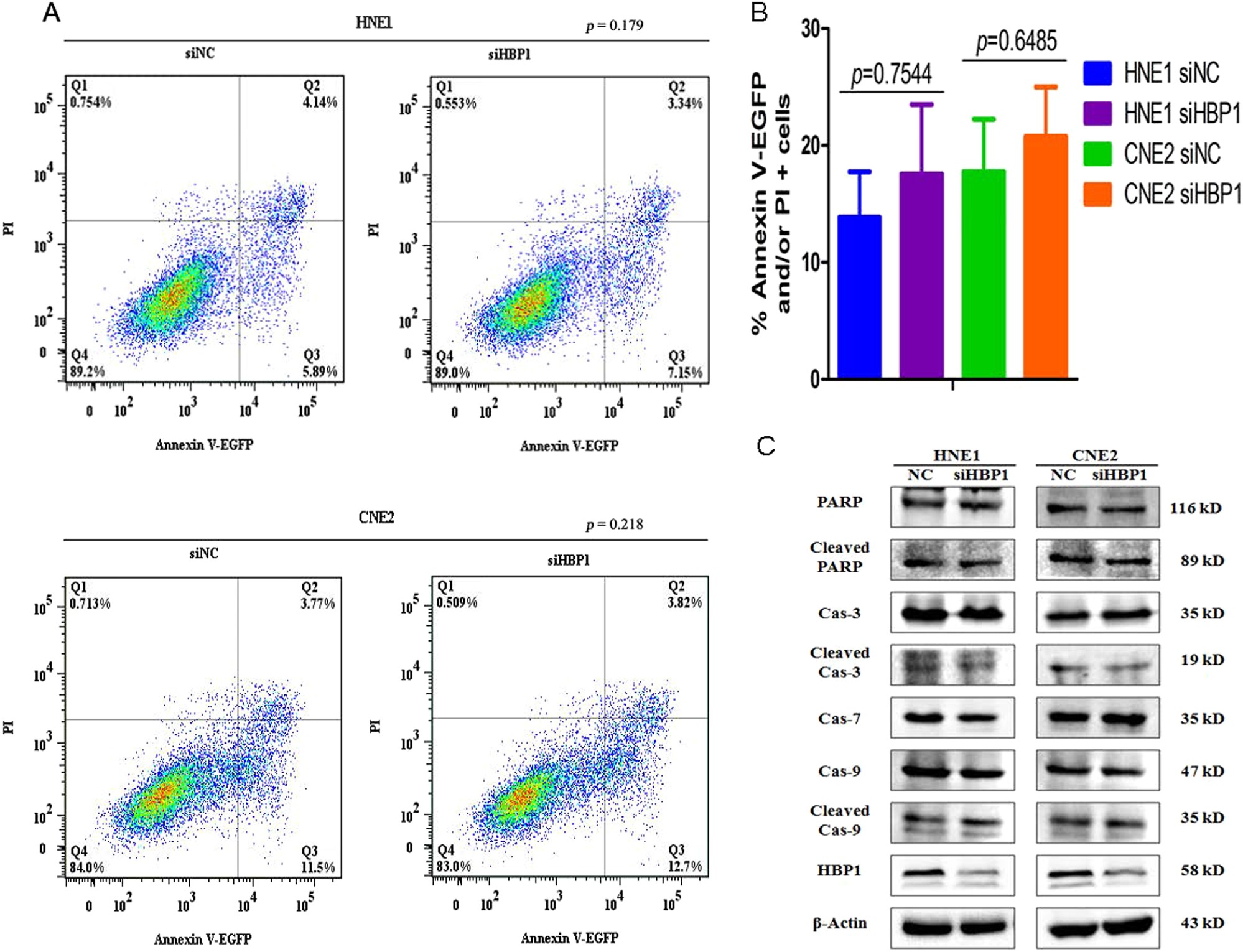
Fig. 6: HBP1 does not affect NPC cells apoptosis

a Cell apoptosis analysis for HNE1 and CNE2 cells after transfection with siHBP1 or siNC for 48 h by Annexin V-EGFP and PI (propidium iodide) co-staining assays, p = 0.179 and p = 0.218. b Percentage of Annexin V-EGFP and/or PI staining-cells as above (a). c Western blotting analysis for total and cleaved PARP, caspase 3 (Cas-3), and caspase 9 (Cas-9). β-actin was used as an internal reference