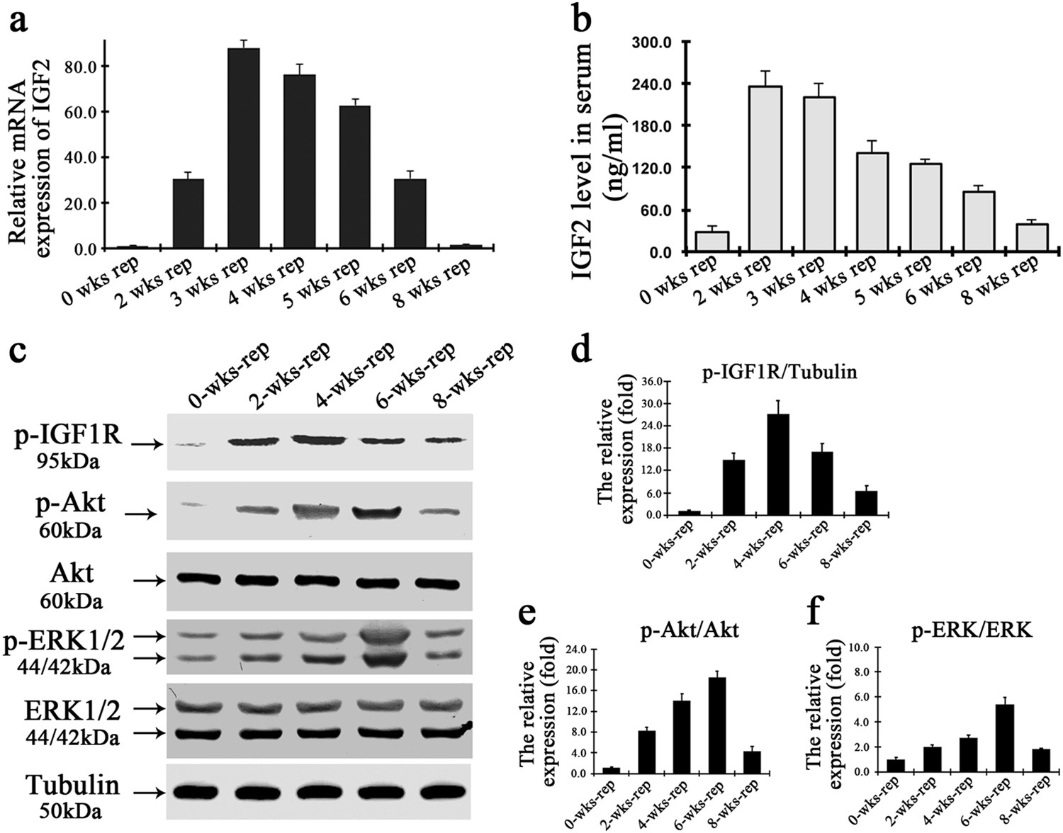
Fig. 4: IGF2 promotes the proliferation of transplanted hepatocytes through activation of PI3K and MAPK pathways.
From: Insulin-like growth factor 2 is a key mitogen driving liver repopulation in mice

a, b Quantitative assays on the Igf2 mRNA (a) and circulating IGF2 protein (b) in Fah−/− mice after hepatocyte transplantation. c Western blot analysis of phosphorylated IGF1R, extracellular signal-regulated kinase (ERK), and AKT in repopulated livers after hepatocytes transplantation. d The graph data is the relative level of phosphorylated IGF1R normalized to the inner reference tubulin. e, f Graphs summarizing relative protein expression levels of phosphorylated AKT (e) or ERK (f) normalized to AKT or ERK, respectively, presented in relative ratios and mean ± S.D., **p < 0.01