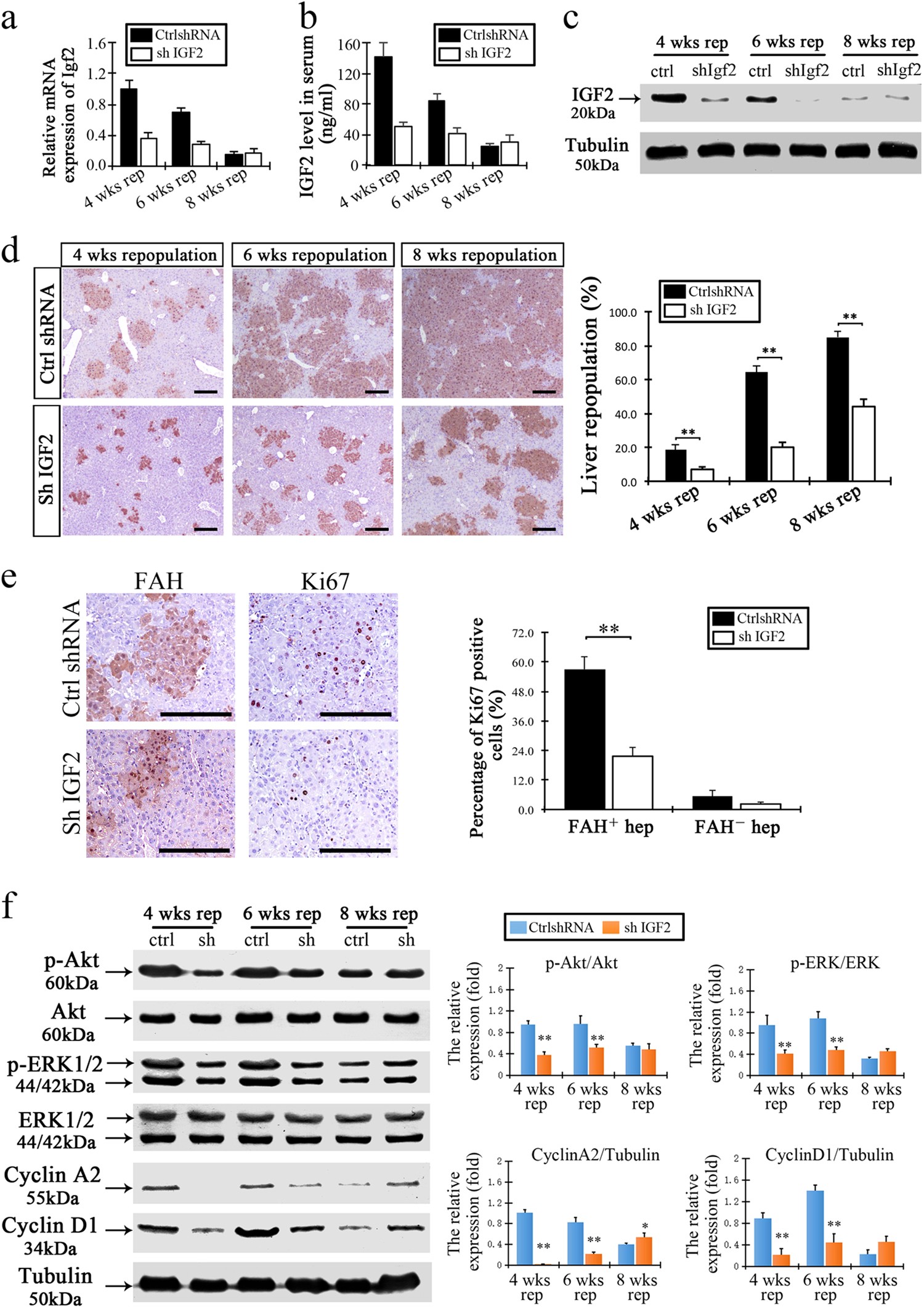
Fig. 5: Inhibition of IGF2 expression decreased the levels of liver repopulation.
From: Insulin-like growth factor 2 is a key mitogen driving liver repopulation in mice

a, b Levels of IGF2 for both mRNA expression (a) and circulating concentration (b) in the livers of Ad-shIGF2-treated mice decreased after hepatocytes transplantation. c Levels of IGF2 protein expression decreased in the repopulating livers of Ad-shIGF2-treated mice at 2 at 4, 6, and 8 weeks after hepatocyte transplantation. d Representative sections showed FAH-positive hepatocytes in the repopulated livers at 4, 6, and 8 weeks after hepatocyte transplantation. The right panel showes the proportion of liver repopulation in the Ad-control-shRNA or Ad-shIGF2-treated mice. e The numbers of FAH-positive and Ki67-positive hepatocytes decreased in the livers of mice with 4 weeks of Ad-shIGF2 treatment. The right graph showed the percentage of Ki67-positive cells in both FAH-positive repopulated hepatocytes and FAH negative host hepatocytes after Ad-shIGF2 treatment. f Levels of p-AKT, AKT, p-ERK1/2, ERK1/2, cyclin A2, and cyclin D1, respectively, in the livers of mice with Ad-shIGF2 treatment at 4, 6, and 8 weeks. The right graphs showed the relative levels of protein expression. Phosphorylated AKT and ERK1/2 were normalized to AKT and ERK1/2 respectively. Cyclin A2 and cyclin D1 normalized to tubulin. Values of Ad-control-shRNA treatment was set as the baseline and considered equal to 1. Data are presented as relative ratios and mean ± S.D. *p < 0.05, **p < 0.01 vs. Ad-control-shRNA-treated livers. Scale bar, 200 µm