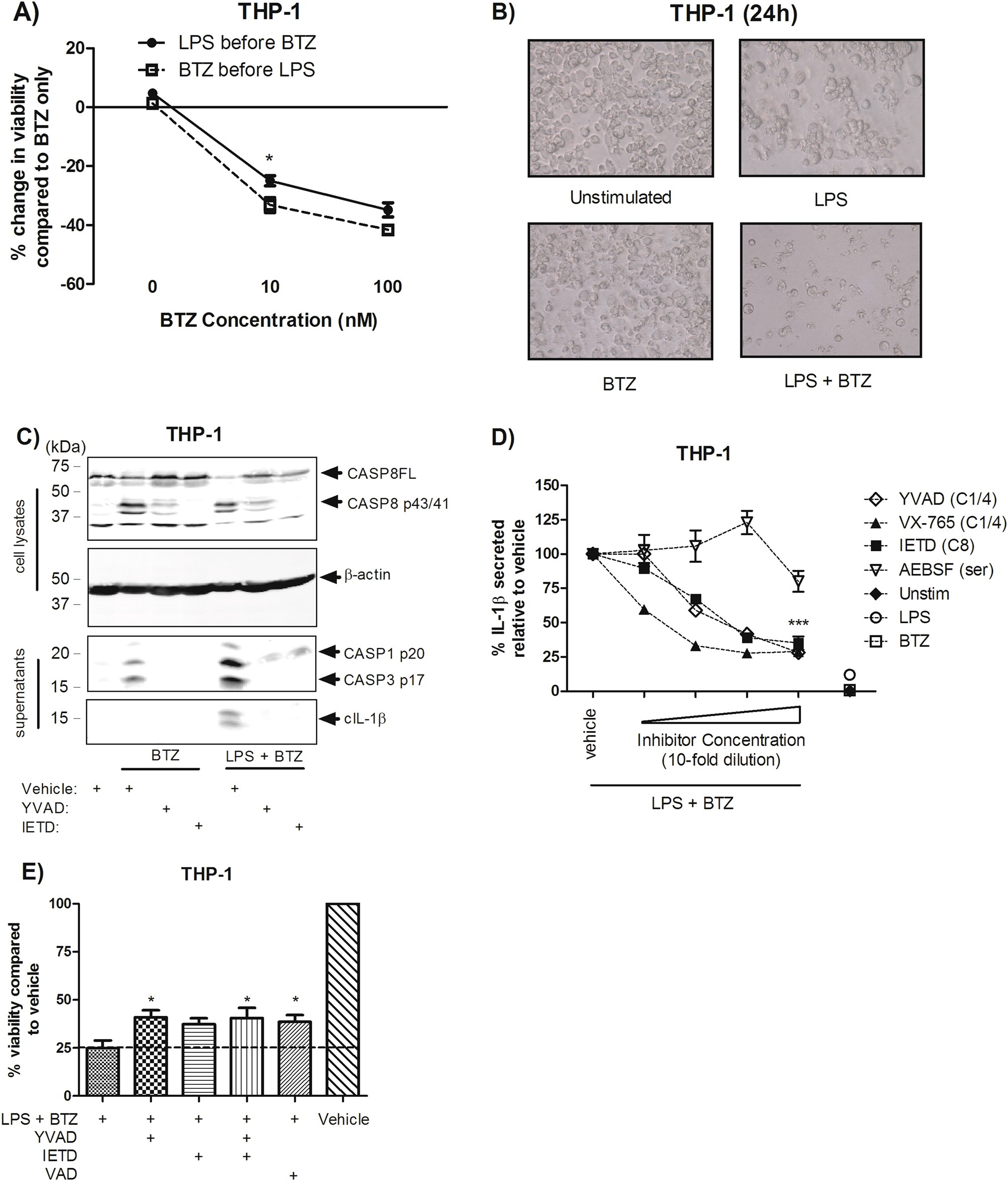
Fig. 5: Dissociation of IL-1β processing and cell death via caspase inhibition.

a THP-1 cells were stimulated with LPS either before or after bortezomib (10 nM, 100 nM) exposure and examined for cell viability after 24 h by MTS (n = 3). b Images of THP-1 cells after 24 h under each condition. c THP-1 cells treated with z-YVAD-fmk (20 μM) or z-IETD-fmk (20 μM) were blotted for the inhibition of caspase-8, caspase-1 and downstream caspase-3 and IL-1β processing in response to LPS (10 ng/ml) and bortezomib (5 μM) after 24 h (n = 3). d THP-1 cells were treated with various inhibitors in ten-fold dilutions, starting at 20 μM for z-YVAD-fmk, z-IETD-fmk, VX-765 and 300 μM for AEBSF (n = 3) prior to stimulation with LPS and bortezomib. Supernatants were examined for IL-1β. e Caspase inhibitors (20 μM) were examined for their ability to rescue cells from death after 24 h (n = 3) and were stimulated as in c and d. *, *** indicate P < 0.05, P < 0.001 by testing with two-way ANOVA and Bonferroni post-test