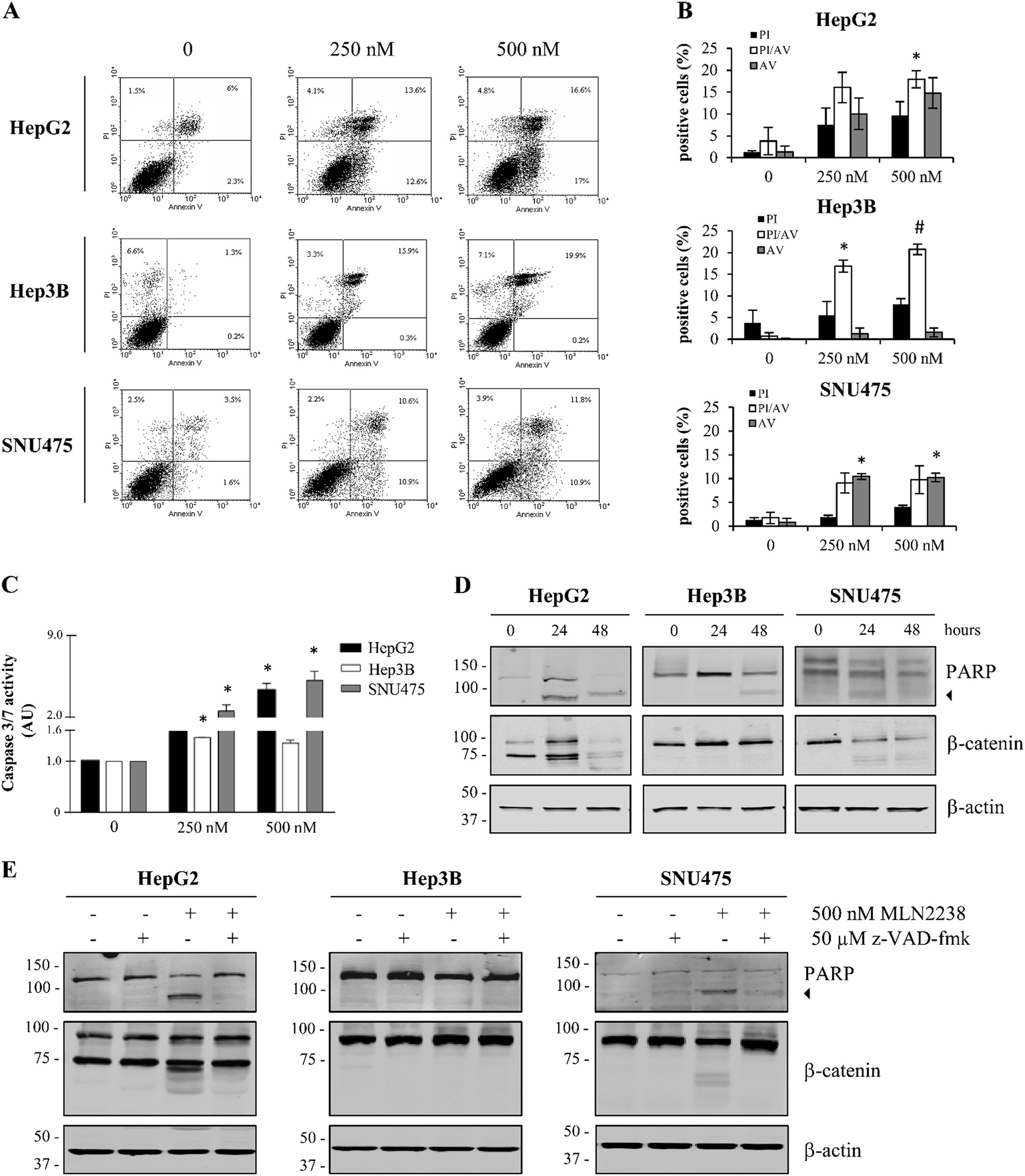
Fig. 3: MLN2238 induces apoptosis in HCC cells.

a Representative FITC-Annexin V/PI flow cytometry analysis of HepG2, Hep3B, and SNU475 cells after 24 h of incubation with 250 and 500 nM MLN2238. b Summarized data of apoptotic percentage distribution. c Caspase-3/7 activity levels in cells after treatment with 250 and 500 nM MLN2238 for 24 h. Data are given as AU normalized to control values and represent the mean ± S.D. (n = 3). d Representative western blotting of PARP and β-catenin in cell lines after treatment with 500 nM MLN2238 for 24 and 48 h. The 85 kDa form of PARP is indicated by an arrowhead. e Representative western blot analysis of PARP and β-catenin after treatment with 500 nM MLN2238 and/or 50 µM z-VAD-fmk for 24 h. The 85 kDa form of PARP is indicated by an arrowhead. *P < 0.05, MLN2238 vs. control; #P < 0.005, MLN2238 vs. control