Fig. 1: Colorectal and breast cancer cell lines escape chemotherapy-mediated senescence.
From: Regulation of senescence escape by the cdk4–EZH2–AP2M1 pathway in response to chemotherapy

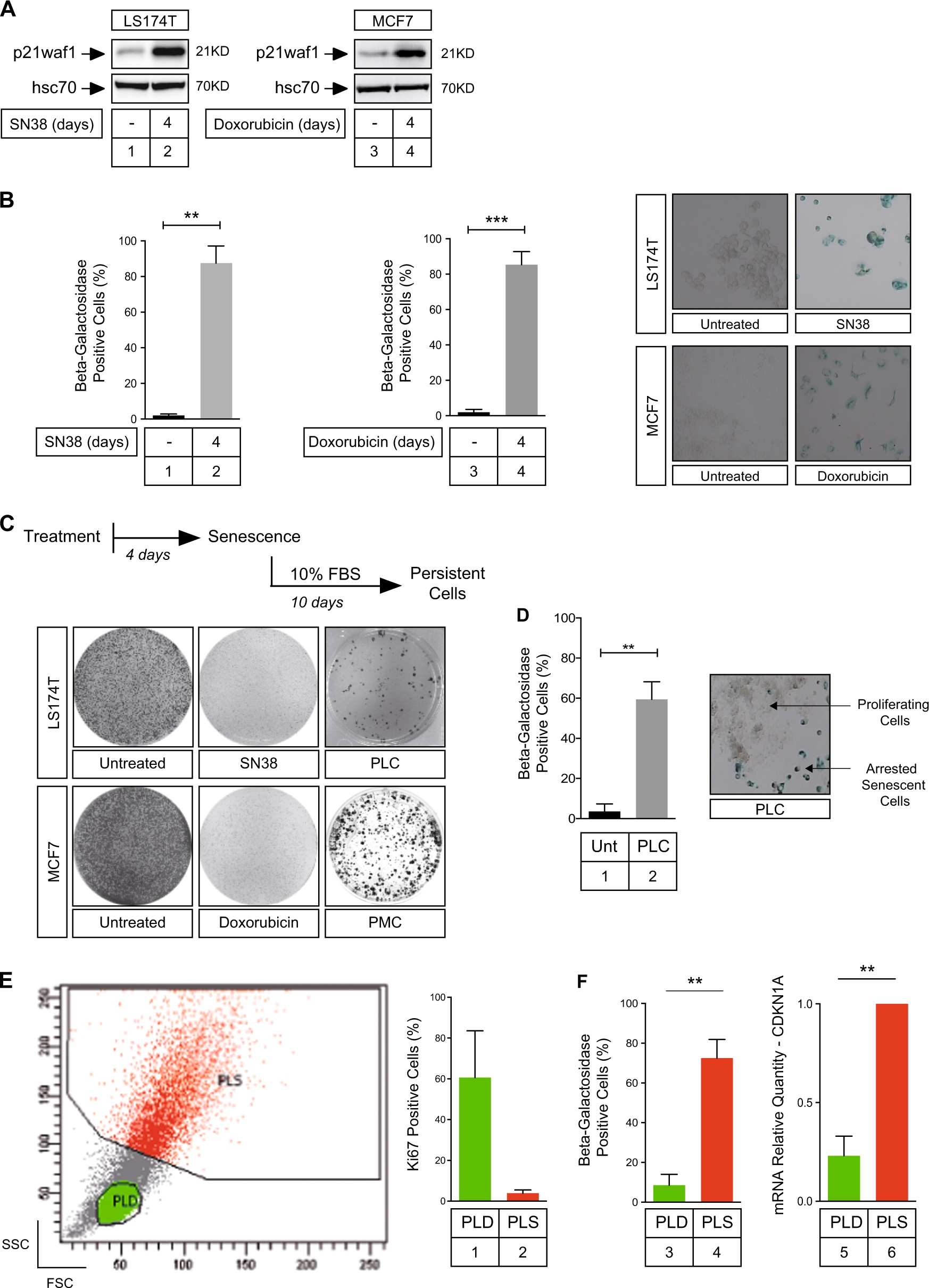
a, b LS174T cells have been stimulated or not with sn38 (5 ng/ml) for 4 days as indicated. MCF7 cells have been treated or not with doxorubicin (15 ng/ml). Senescent cells were evaluated by the detection of p21waf1 expression by western blot (n = 6 for LS174T cells, 5 for MCF7 cells) and by SA-β-galactosidase staining (n = 6 for LS174T cells, 7 for MCF7 cells; **p < 0.01; ***p < 0.001). c Cells were treated as above for 4 days and were stimulated with 10% FBS for 10 days. Crystal violet coloration was used to visualize emergent clones, called PLC (persistent LS174T cells) or PMC (persistent MCF7 cells); n = 10 for LS174T, 6 for MCF7 cells. d SA-β-galactosidase activity was analyzed in PLC (n = 5; **p < 0.01). Note the emergence of dividing clones in the middle of arrested cells. e Emergent PLC cells were analyzed by flow cytometry after Ki67 staining, cells have been gated according to low (green) or high (red) FSC/SSC values and the corresponding Ki67 plots are shown (n = 3). The PLC population is heterogeneous and composed of around 60–70% senescent cells named PLS and 30–40% of proliferating cells named PLD. f Emergent cells were sorted by flow cytometry according to low (PLD) or high (PLS) FSC/SSC values and SA-β-galactosidase activity was analyzed in each subpopulation (n = 6; **p < 0.01). The mRNA expression of the CDKN1A gene (p21waf1) has been evaluated by quantitative RT-PCR in the dividing PLD and senescent PLS subpopulations (n = 6; **p < 0.01)