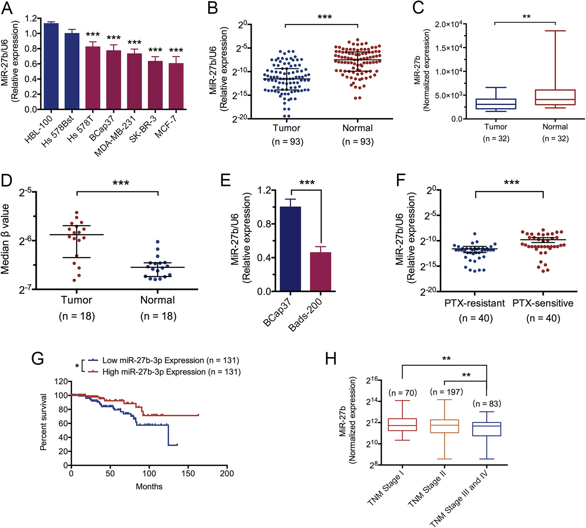
Fig. 1: Downregulation of miR-27b correlates with chemoresistance, malignancy, and poor prognosis in breast cancer.

a The miR-27b expression in five breast cancer cell lines (Hs578T, BCap37, MDA-MB-231, SK-BR-3, MCF-7) were compared with that in two breast cell lines (HBL-100, Hs578Bst). b, c The miR-27b expression in tumor tissues was compared with that in adjacent normal tissues in luminal A-breast cancer patients from clinical and TCGA database. d The promoter methylation level of the miR-27b gene in breast cancer patients from TCGA database. e, f The association of miR-27b expression and PTX-resistance were measured in breast cancer cells and tumor tissues from clinical breast cancer patients. g Kaplan–Meier survival curves of early-stage (TNM stages I and II) luminal A-breast cancer patients according to miR-27b expression level. h The correlation analysis between miR-27b levels and the TNM stage in luminal A-breast cancer patients