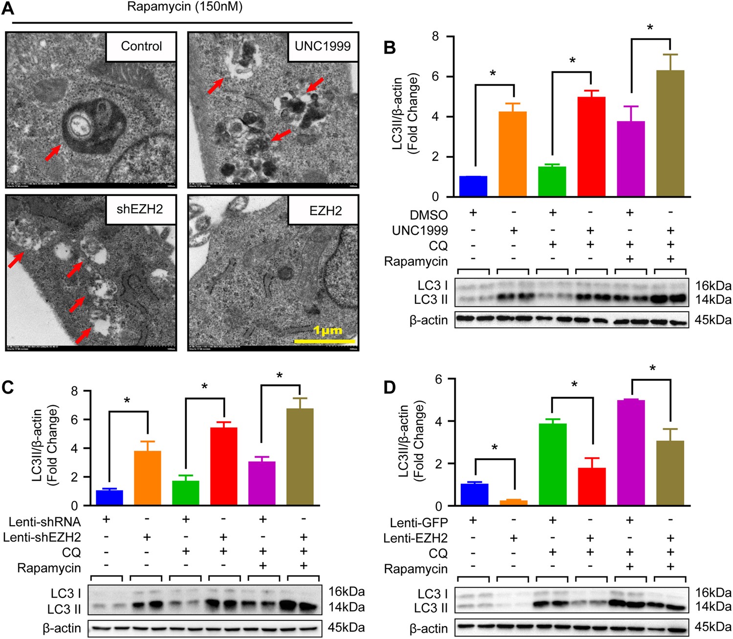
Fig. 4: EZH2 inhibited autophagosome formation in VSMCs.

a The representative images of autophagic vacuole under a transmission electron microscope and red arrow indicates autophagic vacuole (scale bar, 1 μm). b–d The protein levels of LC3II/I were detected by using western blot in the indicated groups (n = 4), and the quantitative results were shown at the upper panel respectively. β-Actin serves as a loading control. *p < 0.05