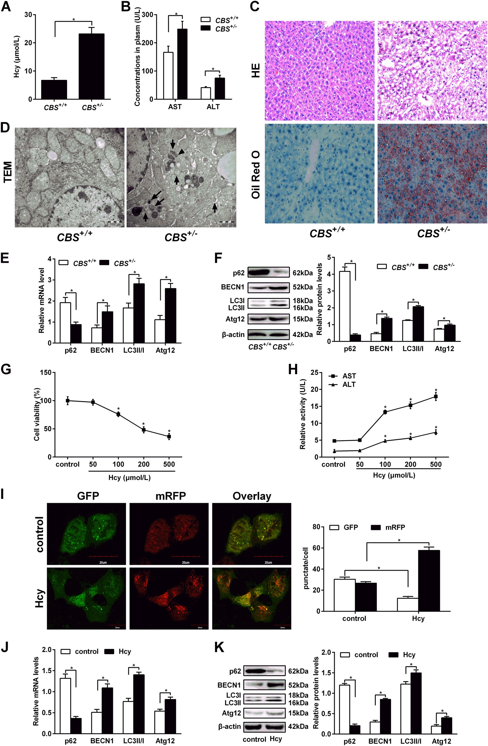
Fig. 1: Hcy induces hepatic autophagy in CBS+/- mice.

Eight to 10 weeks old cystathionine b-synthase (CBS) heterozygous knockout mice (CBS+/−) were fed with regular mice chow and water ad libitum. Human hepatocytes HL-7702 were treated with L-Hcy (100 μmol/L) for 24 h. a The concentration of Hcy in plasma of mice was measured by automatic biochemical analyzer. b Contents of ALT and AST in serum of CBS+/- mice were analyzed using automatic biochemical analyzer. c Hematoxylin and eosin (H&E) and Oil Red O staining of CBS+/- mice liver. d Transmission electron microscope (TEM) was used to analyse cell autophagy in liver tissues of CBS+/− mice. The arrows indicate the double-membrane vacuoles digesting organelles or cytosolic contents. e and f mRNA and protein expression of p62, BECN1, LC3 and Atg12 in the liver tissue of CBS+/− mice by qRT-PCR and western blot, respectively. g Hepatocytes were treated with different concentrations of Hcy (50–500 μmol/L) for 24 h before MTT assay. h The activities of AST and ALT in hepatocytes after treatment with Hcy were detected by ELISA. (I) Confocal fluorescent microscopy analysis of hepatocytes overexpressing mRFP-GFP-LC3, treated with 100 µmol/L Hcy for 24 h. Quantification of mean red and green fluorescent puncta of at least 10 cells per condition is shown. The efficiency of transfection was also shown. (J) and (K) mRNA and protein expression of p62, BECN1, LC3 and Atg12 in hepatic cells treated with 100 µmol/L L-Hcy by qRT-PCR and western blot. Densitometry analysis of the proteins was performed for each sample (mean ± s.d.). *P < 0.05