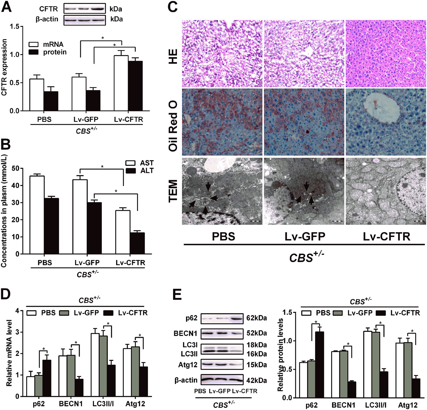
Fig. 3: CFTR alters the levels of liver injury biomarker and autophagy in CBS+/− mice.

CBS+/− mice injected with lentivirus Lv-CFTR or Lv-GFP through the tail vein (see Materials and Methods). a CFTR mRNA and protein levels were determined by qRT-PCR and western blot respectively. Data are presented as mean ± s.d. relative to Lv-GFP-injected mice. b Circulating levels of ALT and AST were analyzed. Results are means ± s.d. (n = 6). *P < 0.05. c Liver section from mice were subjected to H&E (upper) and Oil Red O (middle) staining. Transmission electron microscope (TEM) (under) was used to analyse cell autophagy in liver of CBS+/− mice. d and e mRNA and protein expression of p62, BECN1, LC3 and Atg12 were determined by qRT-PCR and western blot respectively in the liver of CBS+/− mice after injection with lentivirus expressing CFTR