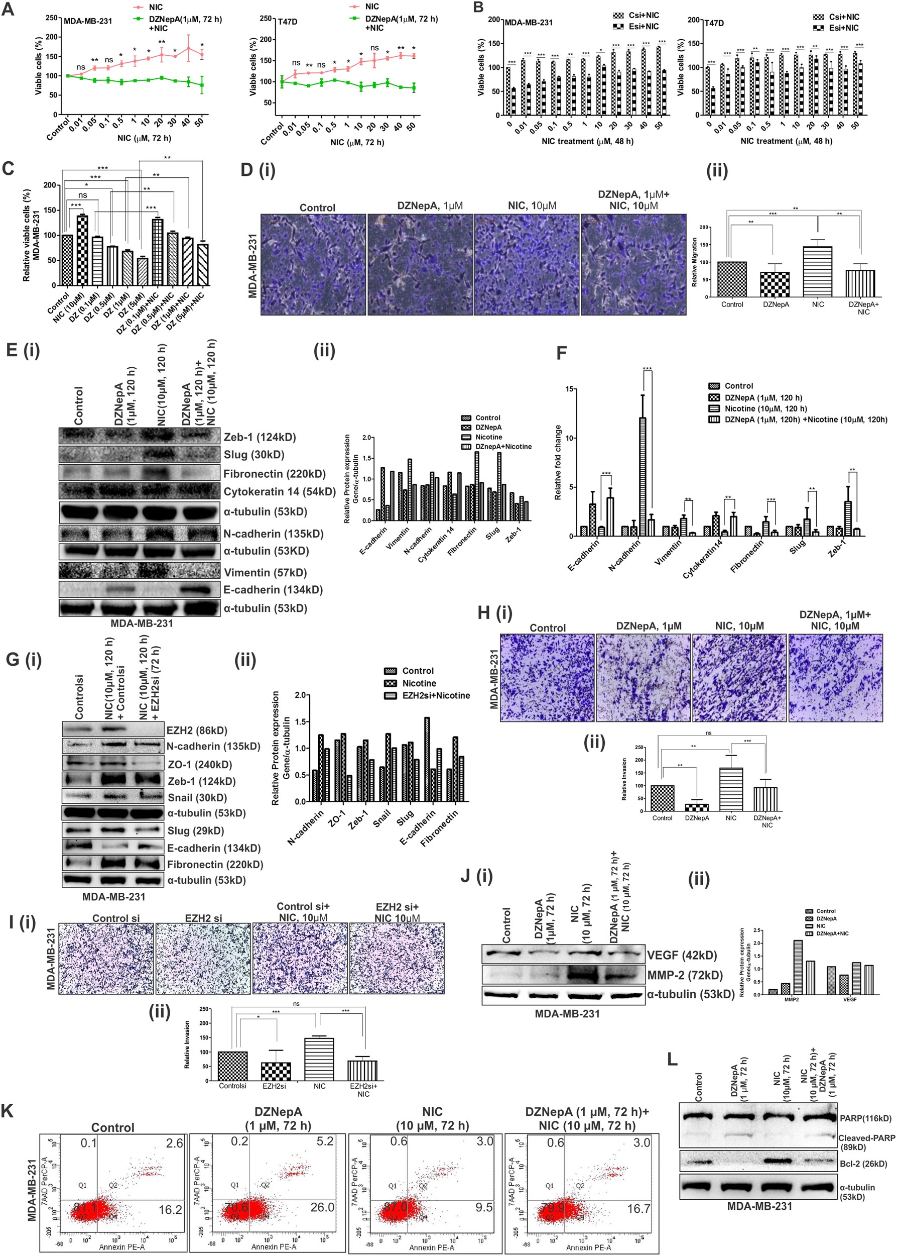
Fig. 2: Transfection of EZH2si or treatment of DZNepA in NIC-treated breast carcinoma cells led to reduced breast cancer progression.

a MTT assay shows the antagonistic effect of DZNepA on NIC-mediated increased number of viable cells in MDA-MB-231 and T47D breast cancer cells. b Graph illustrates number of viable cells upon EZH2si transfection in NIC-treated cells. c Effect of varying concentrations of DZNepA or co-treatment of NIC and DZNepA on number of viable cells after 72 h of treatment. d (i) Picture showing ×20 images of transwell migration assay performed to study the effect of DZNepA on NIC-mediated increased cell migration. d (ii) Graph depicts the relative percent of migration in all four experimental groups in comparison to control groups. e (i), g (i) Expression of proteins involved in epithelial to mesenchymal transition (EMT) upon NIC/DZNepA/EZH2si treatment/transfection. e (ii), g (ii) Normalized protein expression as observed in western blots. f qRT PCR shows the expression of EMT-related genes at mRNA level. h (i), i (i) Representative pictures (×20) of invasion assay demonstrates the inhibitory effect of DZNepA and EZH2si, respectively, on NIC-induced increased invasion of cancerous cells. h (ii), i (ii) Graph shows the relative percent of invasion compared to control in the experimental groups for experiments done in triplicate. j (i) Immunoblot displaying the effect of DZNepA on NIC-induced increased MMP-2 and VEGF expression. j (ii) Bar diagram shows normalized protein expression. k The effect of NIC on DZNepA-mediated increased apoptosis in MDA-MB-231 cells is evident from the flow cytometry data. l Difference in the expression of Bcl-2 and Cleaved-PARP in different experimental groups is shown in the western blot. Graphs are plotted with SD, which is calculated from three independent experiments. Two-tailed paired Student's t-test, one-way and two-way ANOVA were used for statistical analysis for experiments done in triplicate. *P < 0.05,**P < 0.005, ***P < 0.001