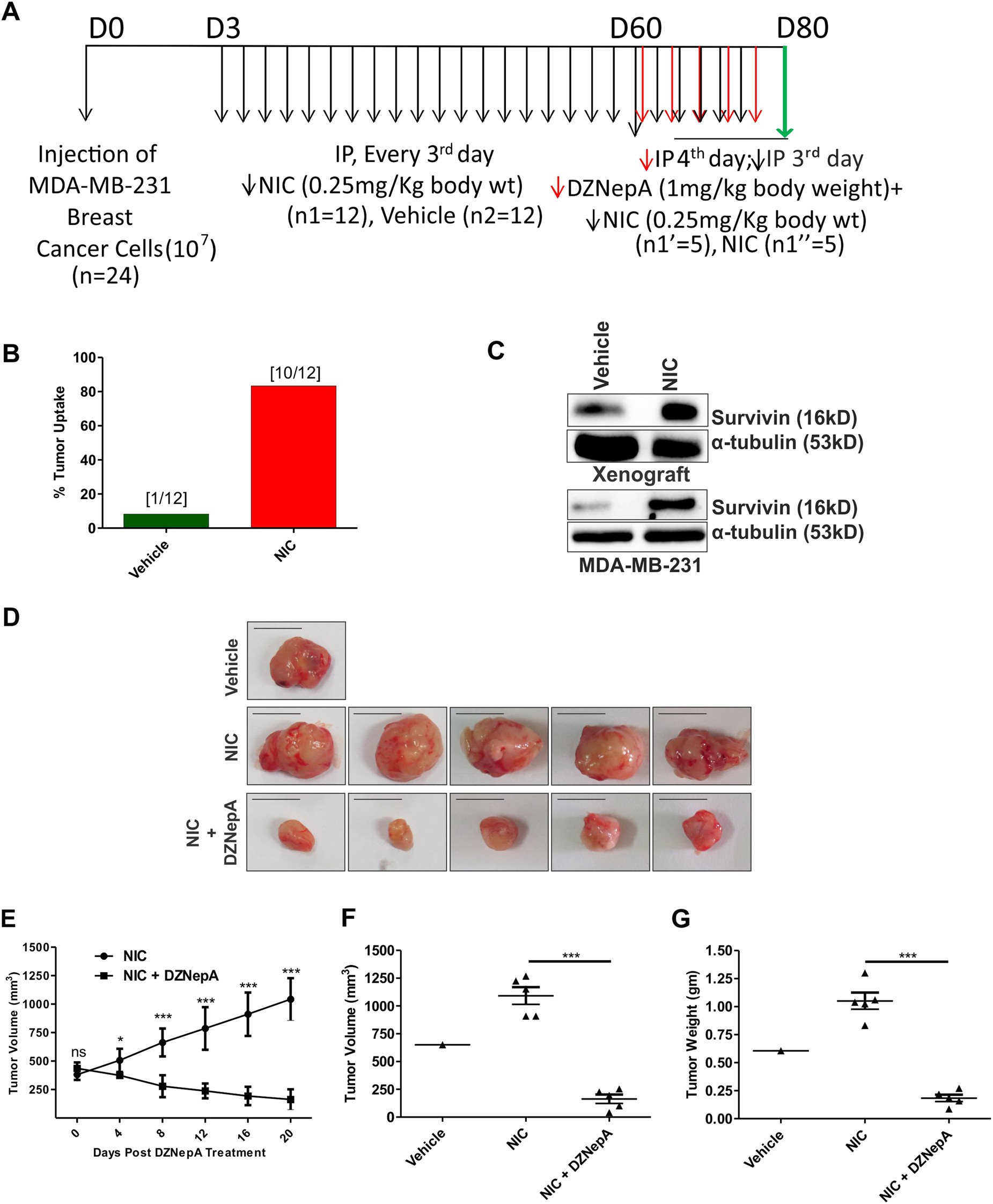
Fig. 3: Increased tumor uptake was found in NIC-treated mice and DZNepA significantly reduced the enhanced tumor growth in response to NIC treatment.

a Diagram depicts the overall xenograft study. b Graph showing percent tumor uptake in vehicle and NIC-treated group of mice. c Immunoblot shows survivin expression in response to nicotine exposure in xenograft and MDA-MB-231 breast cancer cells. d Picture of tumors collected at the end of the experiment in the three experimental groups. e Graph demonstrates the effect of DZNepA on NIC influenced tumor growth. f, g Difference in tumor volume and weight in three experimental groups are illustrated in the graph respectively. Black and red arrow indicates IP injection of NIC and DZNepA, respectively. Green arrow indicates the day of termination of experiment. As a reference, the ruler was used while capturing the digital image of individual tumor and scale bar of 1 cm is used as a reference for tumor size. Two-tailed paired Student's t-test was used for statistical analysis. *P < 0.05, ***P < 0.001