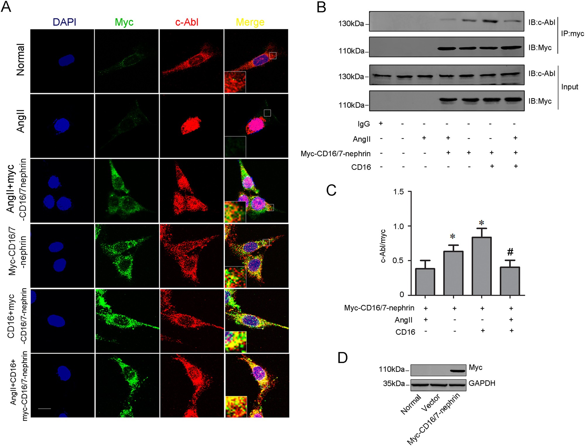
Fig. 2: Phosphorylated nephrin recruites c-Abl in cultured podocytes.
From: Role of c-Abl and nephrin in podocyte cytoskeletal remodeling induced by angiotensin II

Podocytes were transfected with myc-CD16/7-nephrin constructs and then stimulated with Ang II or CD16 antibody. a Double immunofluorescence staining of myc and c-Abl in different groups (original magnification, ×400). Scale bar = 10 μm. b, c Representative co-immunoprecipitation results of the interaction between myc and c-Abl in podocytes (n = 6). *p < 0.05 compared with Ang II-induced podocytes transfected with myc-CD16/7-nephrin constructs; #p < 0.05 compared with the CD16 antibody-pretreated podocytes transfected with myc-CD16/7-nephrin constructs. d Representative western blot of myc expression in podocytes transfected with vectors