Fig. 5: Phospho-nephrin interacts with c-Abl via SH2 and SH3 domains.
From: Role of c-Abl and nephrin in podocyte cytoskeletal remodeling induced by angiotensin II

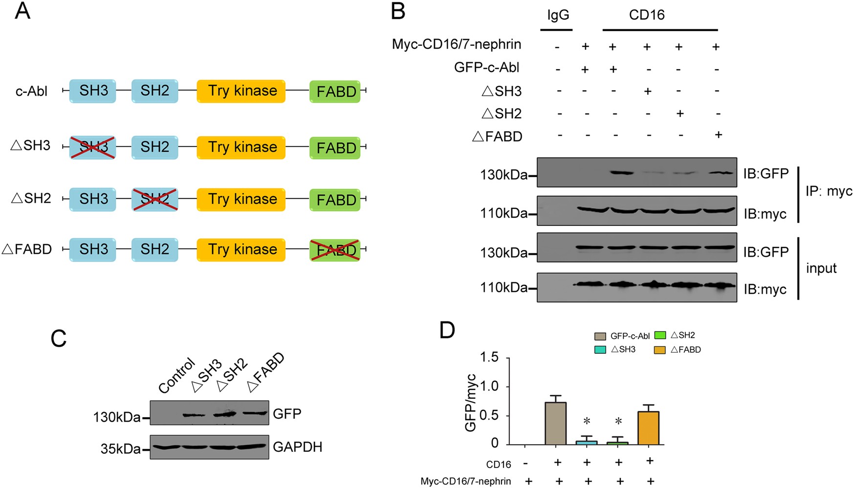
a Schematic of c-Abl plasmids. b, d Representative co-immunoprecipitation results of the interaction between myc and GFP in COS7 cells (n = 6). *p < 0.05 compared with CD16 antibody-pretreated COS7 cells co-transfected with myc-CD16/7-nephrin and c-Abl full-length plasmids. c Representative western blot of GFP and myc expression in COS7 cells transfected with vectors. ΔSH2 c-Abl mutant plasmids with SH2 domain deletion, ΔSH3 c-Abl mutant plasmids with SH3 domain deletion, ΔFABD c-Abl mutant plasmids with FABD domain deletion