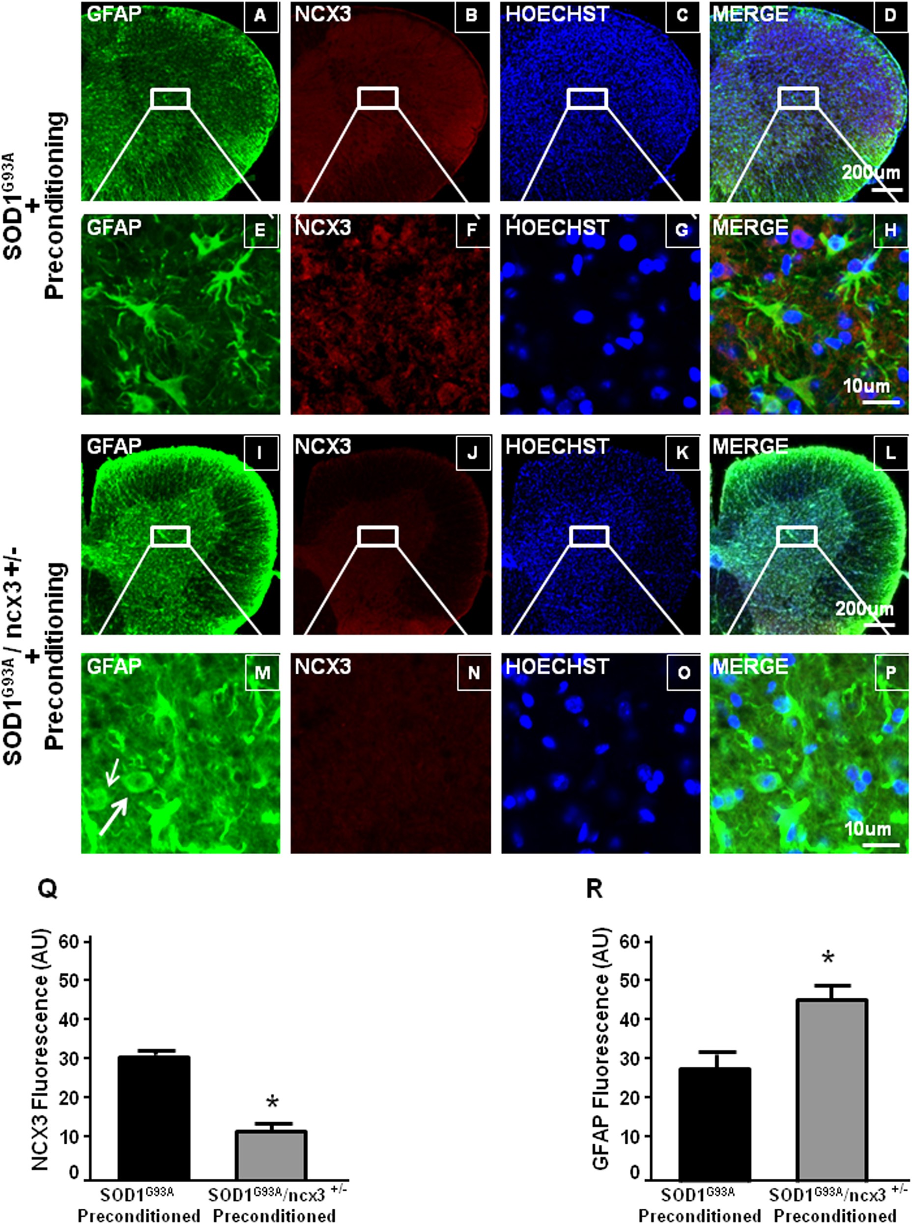
Fig. 5: Contribution of NCX3 on astroglyosis reduction induced by l-BMAA-PC.

Astroglyosis reduction induced by PC in SOD1 G93A mice (a–d, scale magnification 200 μm and at higher magnification e–h, scale 1 μm) is prevented in SOD1 G93A/ncx3+/− mice (i–l, scale magnification 200 μM, and at higher magnification m–p, scale 10 μm). Quantification of NCX3 (q) and GFAP (r) fluorescence as arbitrary units (AU). *P < 0.05 vs. SOD1 G93A preconditioned mice (Student’s t-test)