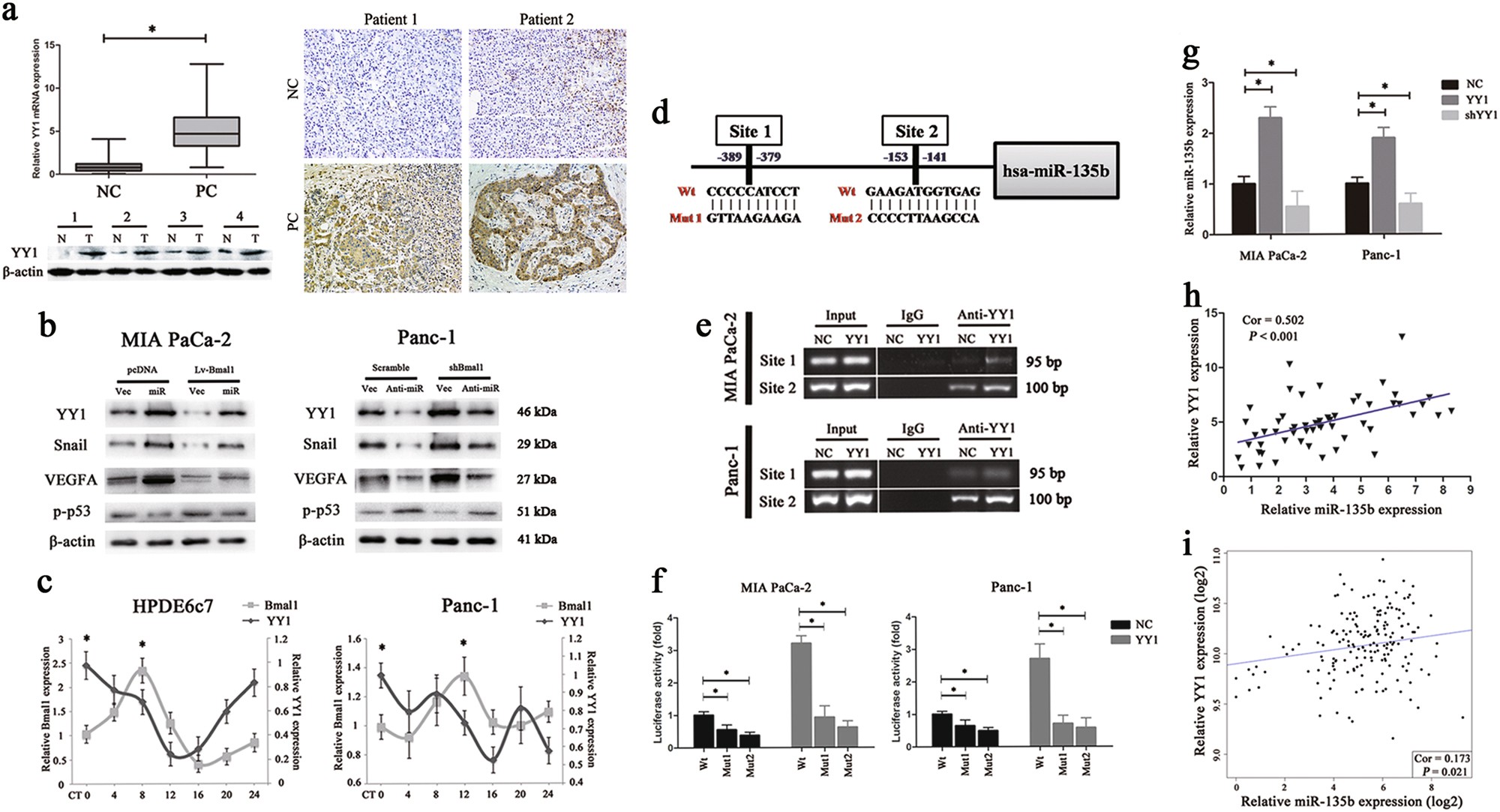
Fig. 7: YY1 forms a feedback loop with miR-135b and BMAL1.

a The mRNA and protein levels of YY1 in PC tissues and the paired normal pancreas (NC) from cohort 1 patients (left). The bars stand for minimums to maximums. IHC analysis of YY1 expression also confirmed a higher level of which in PC than in NC samples (right). Magnification ×200. b Western blot analysis showing the expressions of YY1 and its targets in MIA PaCa-2 or Panc-1 cells transfected with different vectors as indicated. c Quantitative RT-PCR analysis of YY1 and BMAL1 expressions in HPDE6c7 and Panc-1 cells at 4 h intervals over a 24-h period. *P < 0.05, peak vs. nadir. d Schematic diagram illustrating two putative YY1-binding sites and the respective mutants in the hsa-miR-135b promoter. e ChIP assay of MIA PaCa-2 and Panc-1 cells transfected with YY1 expression vectors or the controls (NCs). DNA samples collected from immunoprecipitates pull-downed by IgG or YY1 antibody were subjected to PCR analysis. The input was used as a positive control. f Relative luciferase activity of the wild-type or mutant putative binding sites of hsa-miR-135b promoter in MIA PaCa-2 and Panc-1 cells with (grey) or without (black) ectopic YY1 expression. g The level of miR-135b in PC cells transfected with YY1 expression vectors, shYY1 vectors or NCs was detected by qRT-PCR. U6 snRNA was used as an endogenous control. Data are presented as the means of at least three individual experiments ± SEM. *P < 0.05. h, i Correlation analysis of miR-135b and YY1 mRNA expressions in PC tissues from cohort 1 (55 cases, h) or TCGA cohort (178 cases, i)