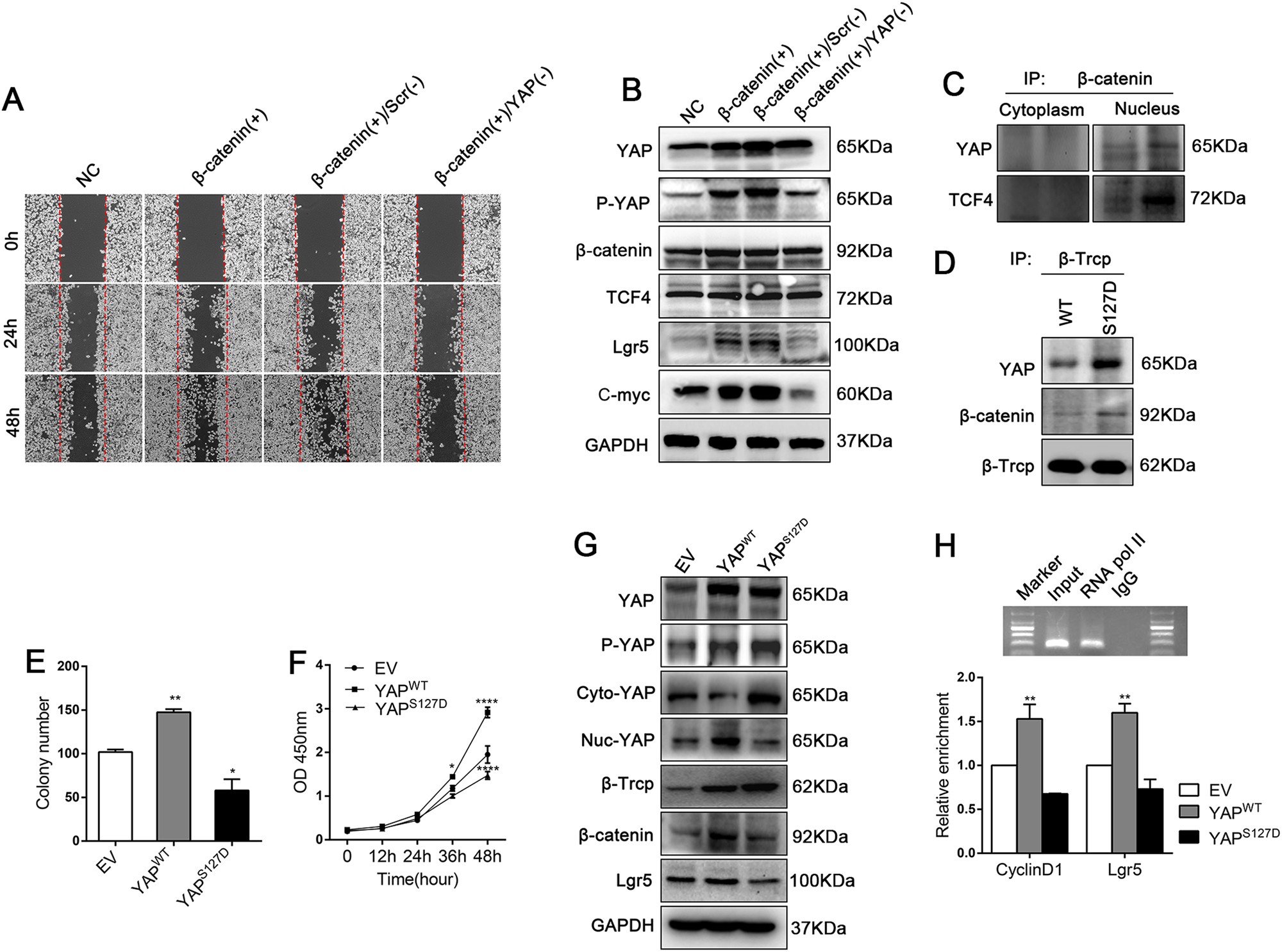
Fig. 6: Nuclear YAP and β-catenin/TCF4 formed a transcriptional complex; Lgr5 and cyclin D1 were targets of this complex in epithelial cells.

(a) Wound-healing detection in FHC cells transfected with negative control (NC) plasmids, β-catenin-overexpressing (β-catenin( + )) plasmids or β-catenin-overexpressing plasmids either plus Scr-siRNA (β-catenin( + )/Scr( – )) or YAP-siRNA (β-catenin( + )/YAP( – )). (b) IB analysis of total YAP, PS127-YAP and Wnt/β-catenin signalling associated proteins from the above FHC cells after the different treatments. (c) IB analysis of endogenous YAP and TCF4 expression in co-IP assay with anti-β-catenin antibody in nuclear and cytosol lysates of FHC cells. (d) IB analysis of exogenous YAP and β-catenin expression in co-IP assays with anti-β-Trcp antibody in stable 293T-YAPWT and 293T-YAPS127D cells. (e) Cell Counting Kit-8 assay in stable DLD1-EV, DLD1-YAPWT and DLD1-YAPS127D cells. (f) Colony formation assay in stable DLD1-EV, DLD1-YAPWT and DLD1-YAPS127D cells from three independent experiments. *P < 0.05, **P < 0.01, ****P < 0.0001. (g) IB analysis of total YAP, PS127-YAP and Wnt/β-catenin signalling associated proteins in stable DLD1-EV, DLD1-YAPWTand DLD1-YAPS127D cells. (h) Real-time PCR analysis of cyclin D1 and Lgr5 chromatin-IP with anti-TCF4 antibody from stable FHC-EV, FHC-YAPWT and FHC -YAPS127D cells. Data represent the means ± SEMs. **P < 0.01