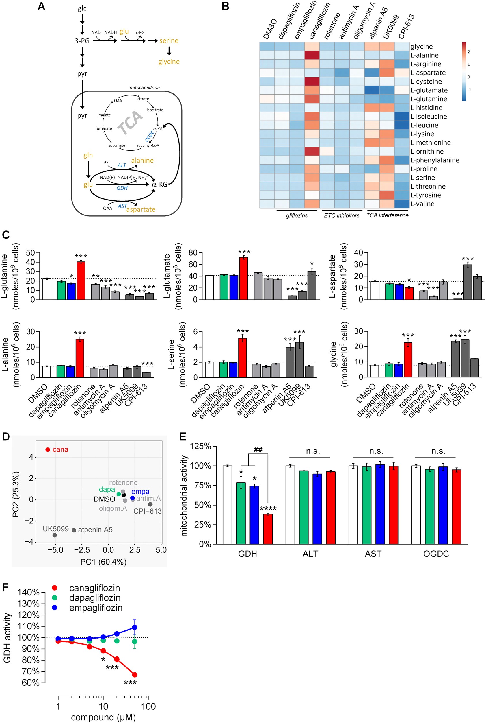
Fig. 4: Canagliflozin causes intracellular amino acid accumulation by inhibiting GDH.

a Schematic of the most prevalent cellular transamination and deamination processes. Glc glucose, 3-PG 3-phosphoglycerate, pyr pyruvate, gln glutamine, glu glutamate, αKG α-ketoglutarate, OAA oxaloacetate, ALT alanine aminotransferase, GDH glutamate dehydrogenase, AST aspartate aminotransferase, OGDC α-ketoglutarate dehydrogenase complex, TCA tricarboxylic acid cycle. b The heatmap shows relative intracellular levels of 19 amino acids (AA) in differentiated RPTEC/TERT1 treated for 24 h as indicated. Rows are centered; unit variance scaling is applied to rows. Mean AA concentrations from three independent experiments performed in duplicate were used for calculation. c Absolute levels of l-glutamine, l-glutamate, l-aspartate, l-alanine, l-serine and glycine. Mean ± SEM, n = 3 independent experiments. *P < 0.05, **P < 0.01, ***P < 0.001 relative to DMSO assessed by one-way ANOVA with Bonferroni’s post-test. d Principal component analysis (PCA) plot shows the relationship of the samples based on intracellular AA levels. Unit variance scaling is applied to rows; SVD with imputations is used to calculate principal components and the first two dimensions are displayed. e Activity of GDH, ALT, AST and OGDC in mitochondrial preparations from RPTEC/TERT1 cells in the presence of 0.5% DMSO or the different gliflozins (50 µM). Mean ± SEM, n = 3 independent experiments. *P < 0.05, ****P < 0.0001; n.s., not significant relative to DMSO. ##P < 0.01 relative to canagliflozin assessed by one-way ANOVA with Bonferroni’s post-test. f Bovine liver GDH activity in the presence of the different gliflozins. Mean ± SEM normalized to 0.5% DMSO, n = 3 independent experiments. *P < 0.05, ***P < 0.001 relative to 1 µM of respective compound assessed by one-way ANOVA with Dunnett’s post-test