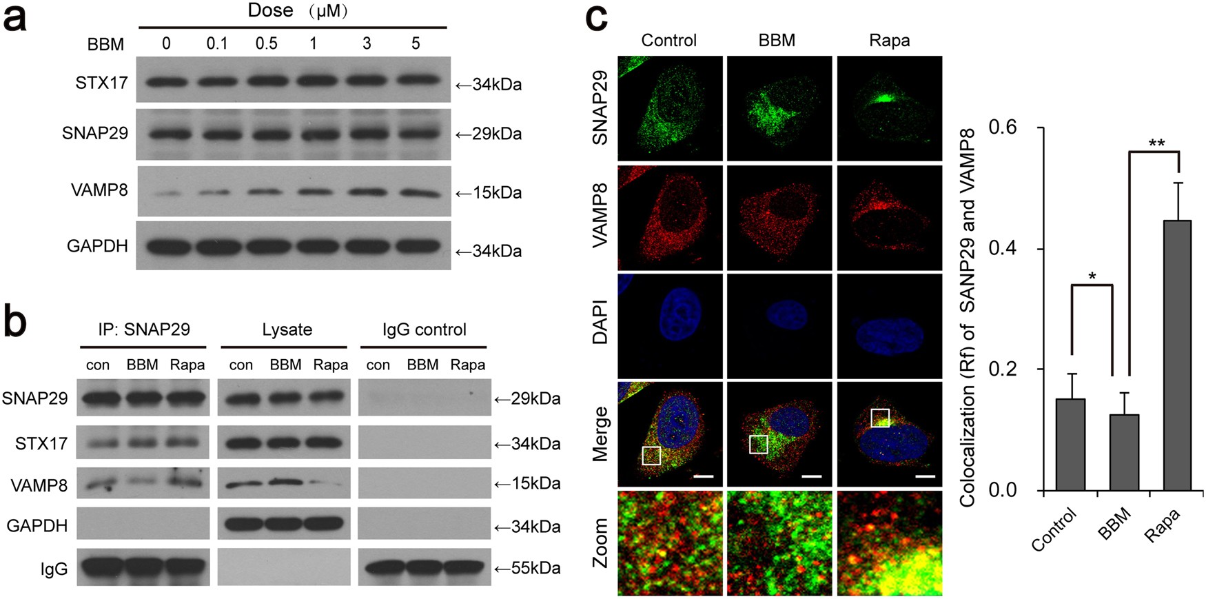
Fig. 4: BBM blocks the formation of STX17–SNAP29–VAMP8 complex by inhibiting the interaction of SNAP29 and VAMP8.

a MCF-7 cells were treated with various concentrations of BBM for 24 h; the expression of STX17, SANP29, and VAMP8 was determined by western blot. b MCF-7 cells were treated with BBM (5 µM) or Rapa (0.25 µM) for 24 h, whole-cell lysate was prepared and subjected to immunoprecipitation using anti-SNAP29, and the associated SNAP29, STX17, and VAMP8 were determined using immunoblotting. c Confocal microscopy images of MCF-7 cells immunostained for SNAP29 (green) and VAMP8 (red) after treating with BBM (5 μM) or Rapa (0.25 µM) for 24 h. The Pearson’s correlation coefficient (R2) of SNAP29 and VAMP8 colocalization was represented as mean ± SD (*P < 0.01; **P < 0.01), 30 cells. Scale bars: 10 μm