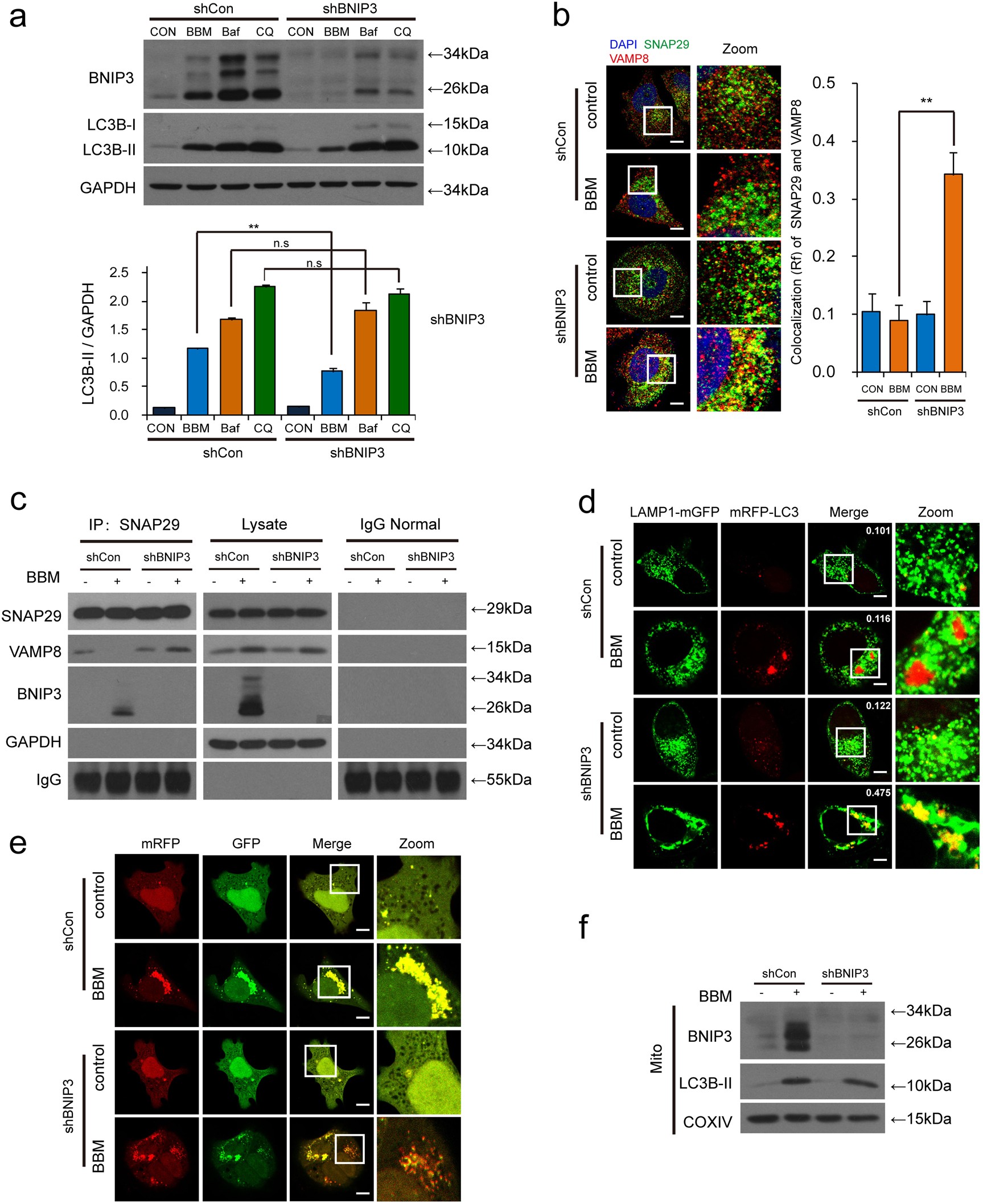
Fig. 6: Knocking down BNIP3 attenuates BBM-mediated blockade of autophagosome-lysosome fusion.

a MCF-7 cells transfected with control shRNA (shCon) or BNIP3 shRNA (shBNIP3) were treated with BBM (5 μM), Baf (20 nM), or CQ (20 μM) for 24 h; the expression of BNIP3 and LC3B-II was determined by western blot. Comparison of the intensities was statistically estimated and represented as mean ± SD for three independent experiments (ns, not significant, **P < 0.01). b Confocal microscopy images of MCF-7 cells immunostained for SNAP29 (green) and VAMP8 (red) after transfected with control shRNA (shCon) or BNIP3 shRNA (shBNIP3) for 24 h and treatment with BBM (5 μM) for additional 24 h. The Pearson’s correlation coefficient (R2) of SNAP29 and VAMP8 colocalization was represented as mean ± SD (**P < 0.01), 30 cells. Scale bars: 10 μm. c MCF-7 cells stably expressing control shRNA (shCon) or BNIP3 shRNA (shBNIP3) were treated with BBM (5 µM) for 24 h, whole-cell lysate was prepared and subjected to immunoprecipitation using anti-SNAP29, and the associated VAMP8 and BNIP3 were determined using immunoblotting. d MCF-7 cells co-transfected with LAMP1-mGFP, mRFP-LC3, and control shRNA (shCon) or BNIP3 shRNA (shBNIP3) for 24 h were treated without or with BBM (5 μM) for 24 h, the colocalization of LAMP1-mGFP and mRFP-LC3 puncta was examined by confocal microscopy. The average Pearson’s correlation coefficient of LAMP1-mGFP and mRFP-LC3 colocalization was marked. Scale bars: 10 μm. e MCF-7 cells co-transfected with a tandem fluorescent LC3 (tfLC3) and control shRNA (shCon) or BNIP3 shRNA (shBNIP3) were treated with BBM (5 μM) for 24 h, the colocalization of mRFP and EGFP-LC3 puncta was examined by confocal microscopy. Scale bars: 10 μm. f MCF-7 cells stably expressing control shRNA (shCon) or BNIP3 shRNA (shBNIP3) were treated with BBM (5 µM) for 24 h, the mitochondrial fractions were prepared, and then the LC3B-II and BNIP3 in mitochondrial fractions (Mito) were determined by western blot. The COXIV was used as a loading control