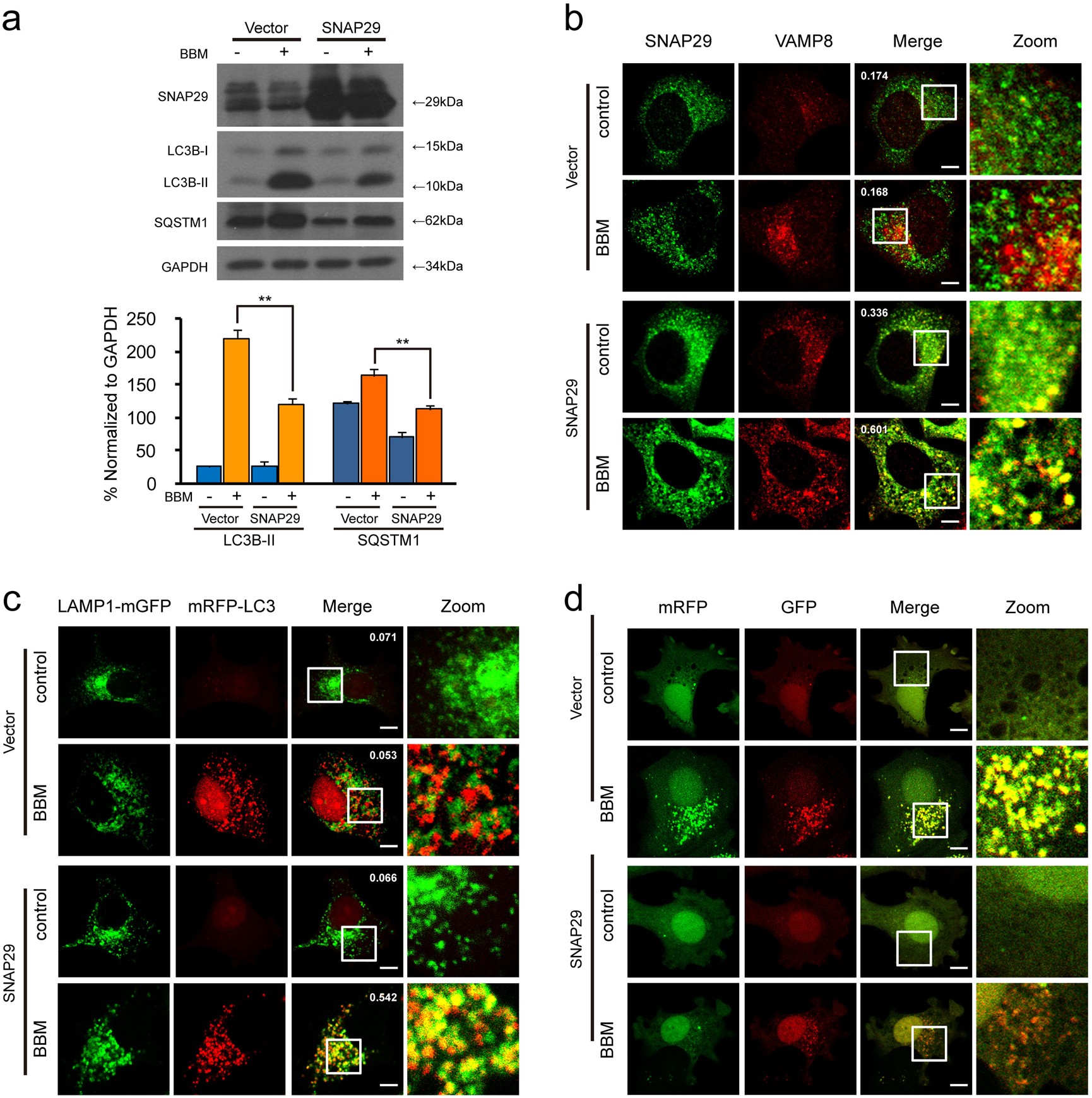
Fig. 8: SNAP29 overexpression attenuates BBM-mediated blockade of autophagosome-lysosome fusion.

MCF-7 cells were transfected with control plasmid (vector) or SNAP29 plasmid (BNIP3) for 24 h, and then treated with BBM (5 μM) for 24 h. a The expression of SANP29, LC3B-II, and SQSTM1 was determined by western blot. Comparison of the intensities was statistically estimated and represented as mean ± SD for three independent experiments (ns, not significant; **P < 0.01). b After immunostaining with SNAP29 (green) and VAMP8 (red), the colocalization of SNAP29 and VAMP8 was examined by confocal microscopy. And the average Pearson’s correlation coefficient of SNAP29 and VAMP8 colocalization was marked. Scale bars: 10 μm. c MCF-7 cells were co-transfected with mRFP-LC3, LAMP1-mGFP, and control plasmid (vector) or BNIP3 plasmid (BNIP3) for 24 h, and then treated with BBM (5 μM) for 24 h. The colocalization of LAMP1-mGFP and mRFP-LC3 puncta was examined by confocal microscopy. The average Pearson’s correlation coefficient of LAMP1-mGFP and mRFP-LC3 colocalization was marked. Scale bars: 10 μm. d MCF-7 cells were co-transfected with a tandem fluorescent LC3 (tfLC3) and control plasmid (vector) or BNIP3 plasmid (BNIP3) for 24 h, and then treated with BBM (5 μM) for 24 h. The colocalization of mRFP and EGFP-LC3 puncta was examined by confocal microscopy. Scale bars: 10 μm