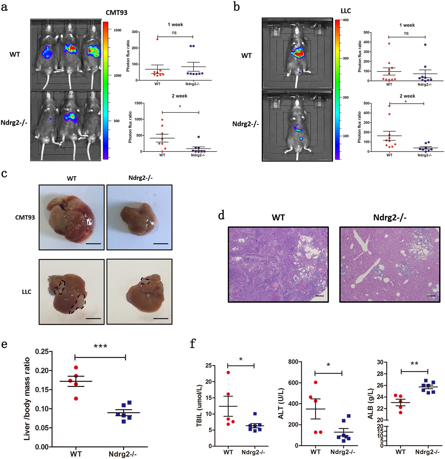
Fig. 1

Loss of Ndrg2 inhibits liver cancer metastasis. a Bioluminescence on days 7 and 14 post-CMT93-luciferase cell injection. Quantification of the photon flux ratio per mouse at each time point. n = 8 mice per group. b Bioluminescence on days 7 and 14 post-LLC-luciferase cell injection. Quantification of the photon flux ratio per mouse at each time point. n = 9−10 mice per group. c Gross examination of CMT93 and LLC cell-induced liver metastasis in WT or Ndrg2−/− mice. Bar = 1 cm. d HE staining of metastatic foci after intra-splenic injection of CMT93 cells in WT and Ndrg2−/− mice. Bar = 500 μm. e Liver/body weight ratio measured 14 days after CMT93 metastasis model establishment. n = 5−6 mice per group. f Concentration of the WT or Ndrg2−/− mouse serum liver function markers TBIL, ALT, and ALB on day 14 after CMT93 injection. n = 5−7 mice per group. The data are presented as the mean ± SEM *p < 0.05, **p < 0.01, and ***p < 0.001