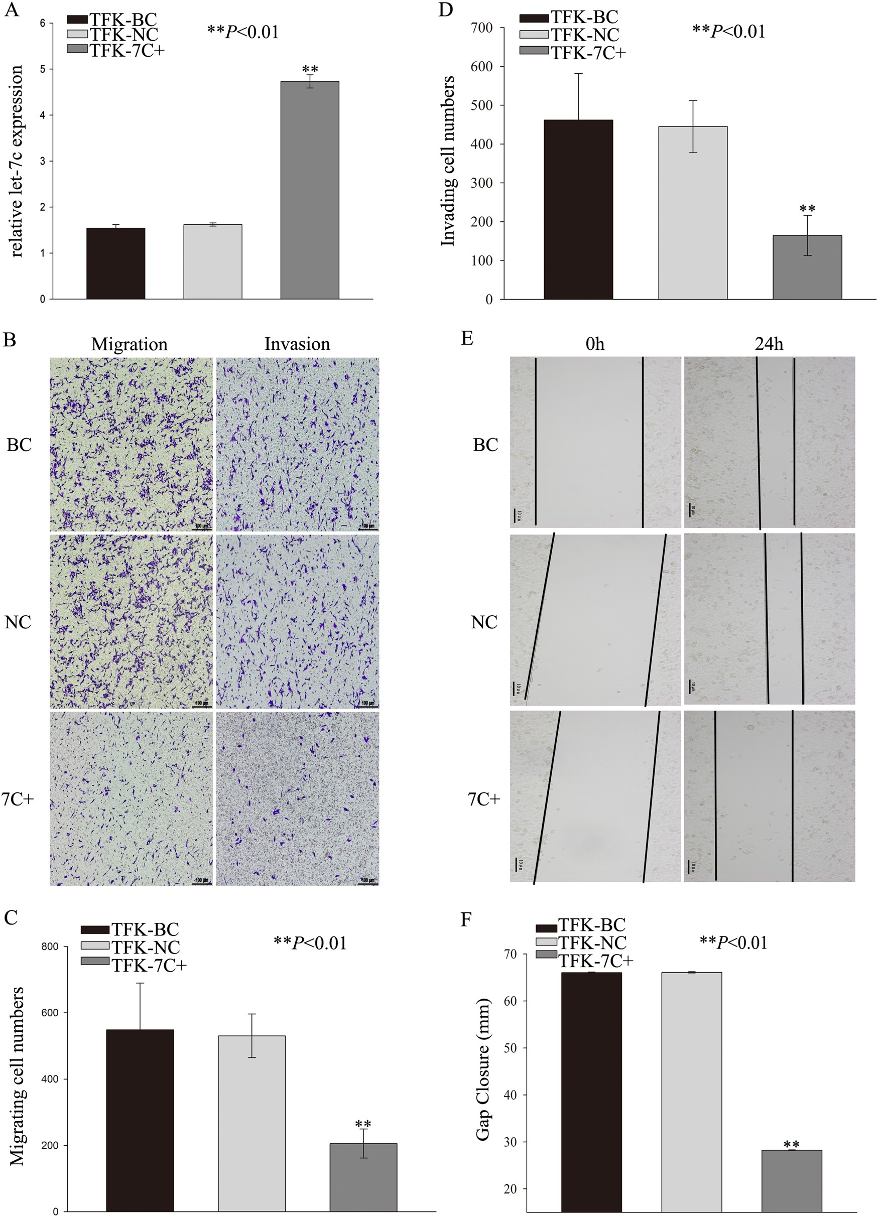
Fig. 4: Aberrant expression of let-7c inhibits migration and invasion of cholangiocarcinoma cells in vitro.

a Validation of let-7c expression in TFK-1 cells following treatment with mimic. b overexpressed let-7c inhibited invasive capacity of TFK-1 cells. Decreased migration and invasion in TFK-1 cells with upregulated let-7c expression. Numbers of (c) migrating and (d) invading cells. e Wound-healing assay with transfected TFK-1 cells. f The extent of gap closure in wound-healing assay showing. **P < 0.01. BC blank control group; NC negative control group; 7C+ let-7c-upregulated group