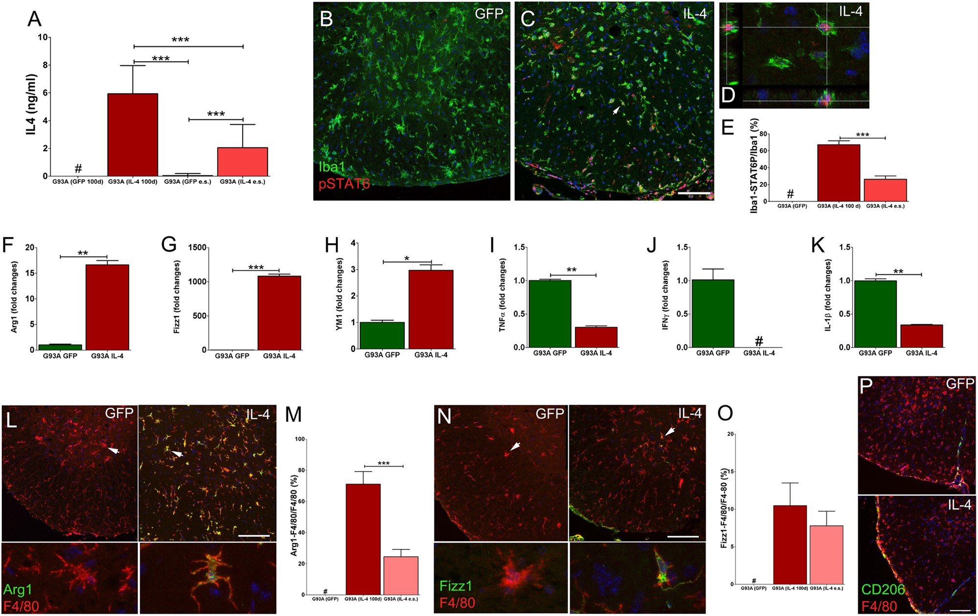
Fig. 5: IL-4 enhances alternative activation of G93A spinal cord microglia.

a CSF levels of IL-4 (mean ± S.D.) in G93A-GFP-LV mice and G93A-IL-4-LV mice. CSF was retrieved at day 100 (n = 4 per group) and at end stage (GFP n = 13, IL-4 n = 11). b, c, and d Double labeling for Iba1 and pSTAT6 on merged images from G93A-GFP-LV (b) or G93A-IL-4-mice (c, d) collected at end stage (end stage). Arrow in C indicates a single cell that is shown at high magnification in d. e Percentages (mean ± S.D.) of Iba1/pSTAT6+ cells at day 100 and at end stage (n = 3 for each group). f–k Real time PCR analysis for genes encoding bona fide M2 markers (f–h) and pro inflammatory markers (i–k) in purified microglia. Values indicate the mean fold change ± S.E.M. from two independent experiments (n = 6 for each group). l Double immunofluorescence for Arg1 and F4/80 on stitching images from G93A-GFP-LV and G93A-IL-4-LV mice (day 100). Arrows indicate cells that are shown at high magnification in bottom panels. m Quantification (mean ± S.D.) of double positive Arg1/F4/80 cells obtained from 100 days and end stage mice (n = 3 for each group). n Representative sections labeled for Fizz1 and F4/80 from G93A-GFP-LV mice and G93A-IL-4-LV mice. Arrows indicate cells that are shown at high magnification in bottom panels. o Percentages (mean ± S.D.) of double positive Fizz1/ F4/80 cells from 100 days and end stage mice (n = 3 for each group). p Representative double immunofluorescence for CD206 and F4/80 on stitching images from G93A-GFP-LV mice and G93A-IL-4-LV mice sampled at end stage (n = 3 for each group). One-way ANOVA followed by Bonferroni multiple comparisons post-test has been used to analyze data plotted in A. Unpaired t test has been used to analyze data plotted on panels (e-k) and (m). *p < 0.05; **p < 0.01; ***p < 0.001, # not detectable. Scale bar 50 µm