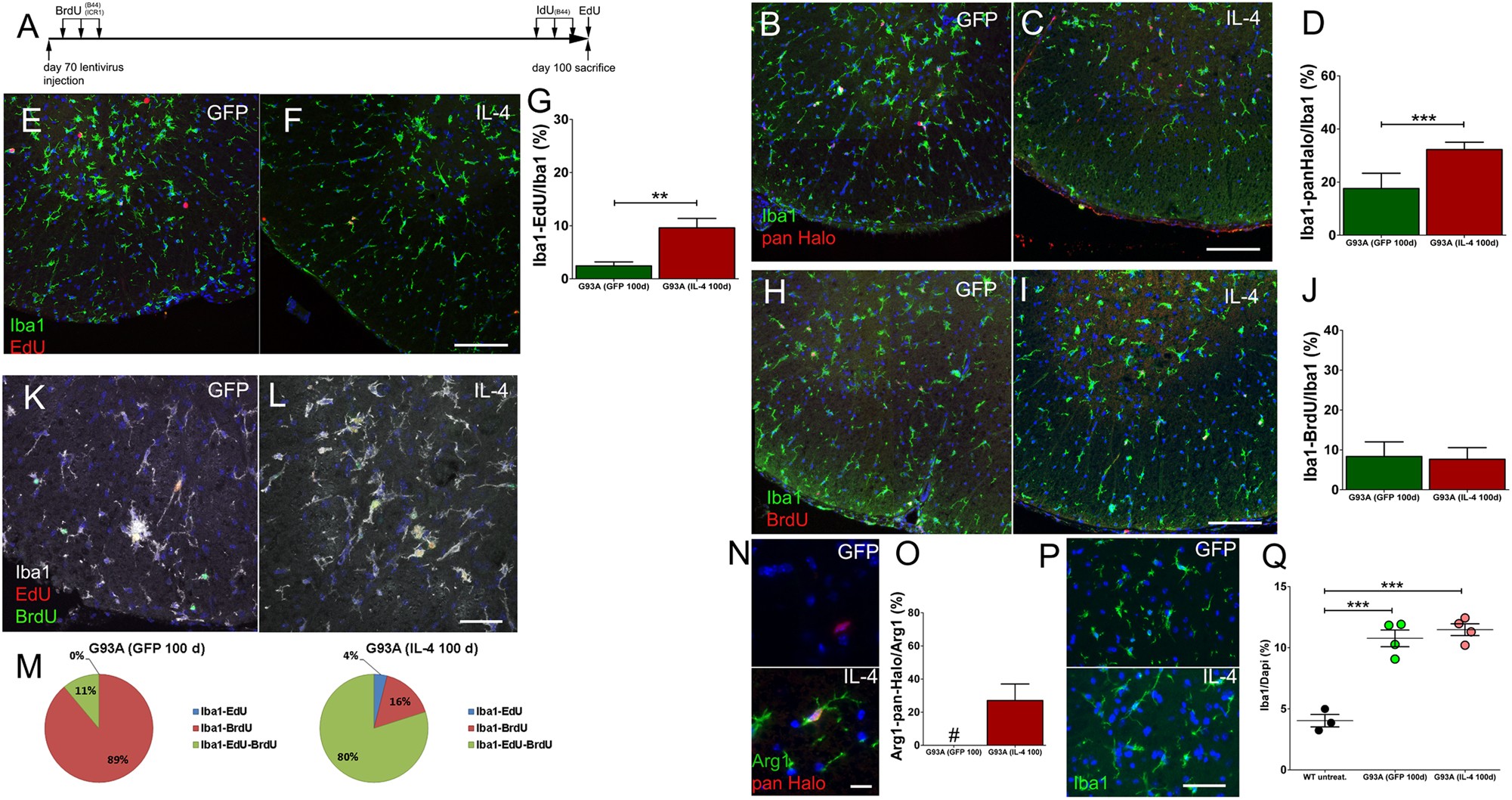
Fig. 6: IL-4 triggers microglia cell proliferation in G93A mice.

a Schematic representation of the S-phase tracers labeling paradigm. b and c Merged images of lumbar sections from G93A-GFP-LV and G93A-IL-4-LV mice labeled for Iba1 and with the anti-pan Halogen antibody. d Percentages of double positive Iba1/pan Halogen cells (n = 4 for each group). e and f Double labeling on stitching images for Iba1 and EdU of lumbar sections from G93A-GFP-LV mice and G93A-IL-4-LV mice. g Quantification of double positive Iba1/EdU cells (n = 4 for each group). h and i Merged images of lumbar spinal cord sections double labeled for Iba1 and BrdU. j Percentages of double positive Iba1/BrdU cells (n = 4 for each group). k and l Triple immunofluorescence for Iba1, BrdU, and EdU on G93A-GFP-LV and G93A-IL-4-LV mice. m Quantifications of Iba1/BrdU/ EdU positive cells (n = 4 for each group); (GFP: Iba-EdU 0%; Iba-BrdU 89 ± 19%; and Iba-EdU-BrdU 11 ± 19%); (IL-4: Iba-EdU 4 ± 4%; Iba1-BrdU 16 ± 26%; and Iba1-EdU-BrdU 90 ± 29%). n Representative sections from G93A-GFP-LV mice and G93A-IL-4-LV mice labeled for Arg1 and anti-pan Halogen antibody. o Percentages (mean ± S.D.) of double positive Arg1/Pan Halogen cells in G93A-IL-4-LV mice, G93A-GFP-LV mice did not show any double positive cells (n = 4 for each group). p and q Immunofluorescence for Iba1 and cell densities counts (each dot represents a single mouse). Unpaired t test has been used to analyze data plotted on panels (d), (g), and (j). One-way ANOVA followed by Bonferroni’s multiple Comparison test has been used to analyze data in panel (q), **p < 0.001; ***p < 0.001. Scale bar 50 µm in (c), (f), (i), and (l); 10 µM in (n) and 30 µM in (p)