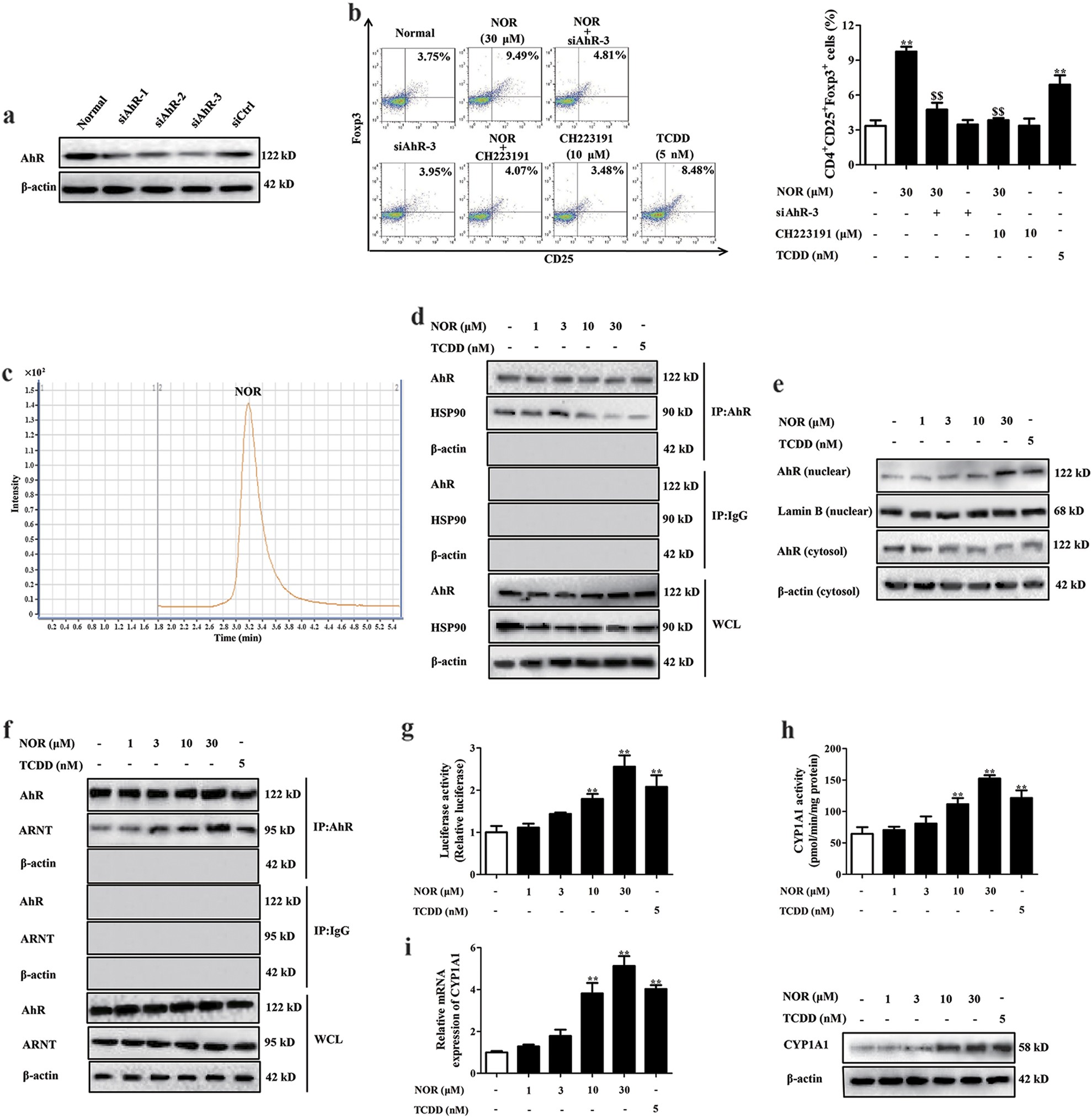
Fig. 2: NOR activates AhR in CD4+ T cells under hypoxic microenvironment.

a CD4+ T cells were transfected with siAhR1-3 or siCtrl, and AhR expression was analyzed by western blot. b CD4+ T cells were pretreated with CH223191 (10 μM) for 2 h or transfected with siAhR-3, followed with anti-CD3/CD28 (2 µg/ml), NOR (1, 3, 10, 30 μM), and TCDD (5 nM) in hypoxia for 72 h, and frequencies of Treg cells were analyzed by flow cytometry. c CD4+ T cells were cultured with anti-CD3/CD28 (2 µg/ml), NOR (30 μM) in hypoxia for 4 h, and the uptake of NOR was analyzed by LC-MS. d–i CD4+ T cells were cultured with anti-CD3/CD28 (2 µg/ml), NOR (1, 3, 10, 30 μM), and TCDD (5 nM) in hypoxia for 24 h. The dissociation of AhR/HSP90 complexes was analyzed by co-immunoprecipitation d; the protein level of AhR in cytosol and nuclear was analyzed by western blotting e; the formation of AhR/ARNT complexes was analyzed by co-immunoprecipitation f; the XRE-luciferase reporter gene activity was analyzed by kits g; the EROD activity, mRNA expression, and protein level of CYP1A1 were analyzed by kits, Q-PCR, and western blotting, respectively h, i. Data were expressed as means ± SEM of three independent experiments. **P < 0.01 vs. Normal group; $$P < 0.01 vs. NOR (30 μM) group