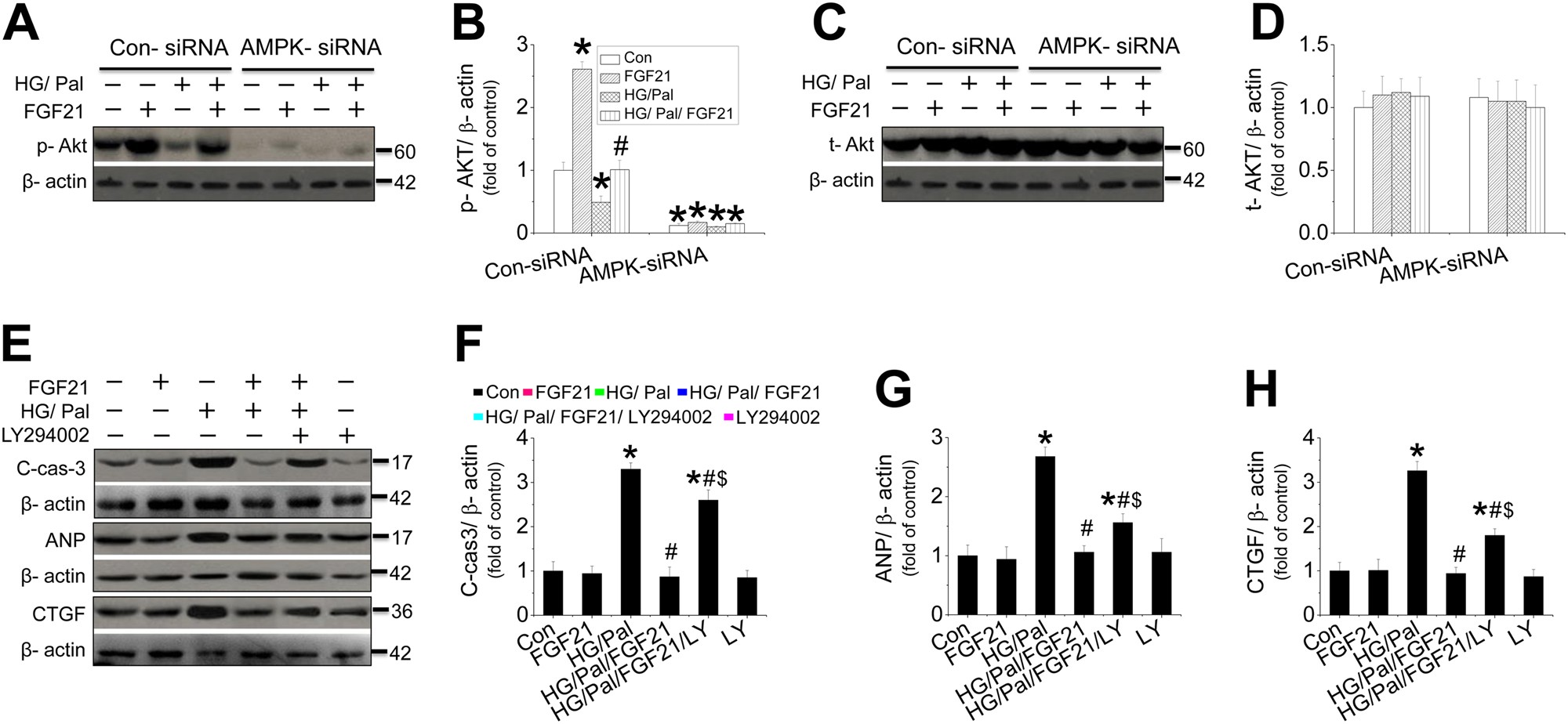
Fig. 5: The impacts of exogenous FGF21 and AMPK on cardiac AKT-signaling pathway in the diabetic heart.

AKT phosphorylation (a, b) and expression (c, d) in the primary cardiomyocytes were measured with or without AMPK-siRNA in the presence of HG/Pal. PI3K/AKT inhibitor (LY294002) was used to identify the role of AKT signaling in FGF21-induced cardiomyocyte protection by detecting the expression of cleaved-caspase-3 (e, f), ANP (e, g), and CTGF (e, h) by western blot. Data were collected from at least three independent experiments and presented as mean ± SD. For (a−d): *P < 0.05 vs. control in the Con-siRNA group. For (e−h) *P < 0.05 vs. control; #P < 0.05 vs. HG/Pal; $P < 0.05 vs. HG/Pal/FGF21