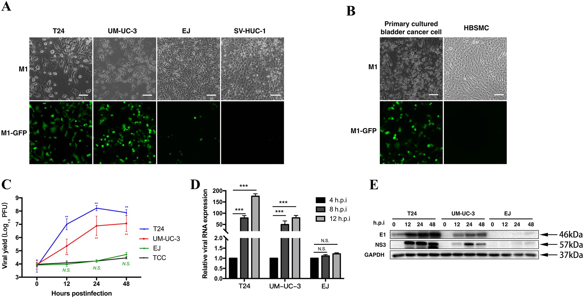
Fig. 3: Viral replication induces apoptosis in susceptible cancer cells.

a, b Various bladder cancer cells were infected with GFP fluorescently labeled M1 (MOI = 10) for 48 h, after which cell morphology and virus fluorescence were photographed. a Bladder cancer cell lines and normal cells. b Primary cultured bladder cancer cells and primary normal cells. c Time course of the viral titers in four representative cell lines after M1 infection (MOI = 10). Each color represents one cell line. d The indicated cell lines were infected with M1 (MOI = 10), and ZAP mRNA expression was quantified by qRT-PCR at 4, 8, and 12 h post-infection. Relative gene expression levels were normalized to β-actin expression levels. e Western blots showing the expression of the viral proteins E1 and NS3 in the indicated cell lines at 0, 12, 24, and 48 h after M1 infection (MOI = 10 PFU). GAPDH glyceraldehyde-3-phosphate dehydrogenase. **p < 0.01; ***p < 0.001; N.S, not significant