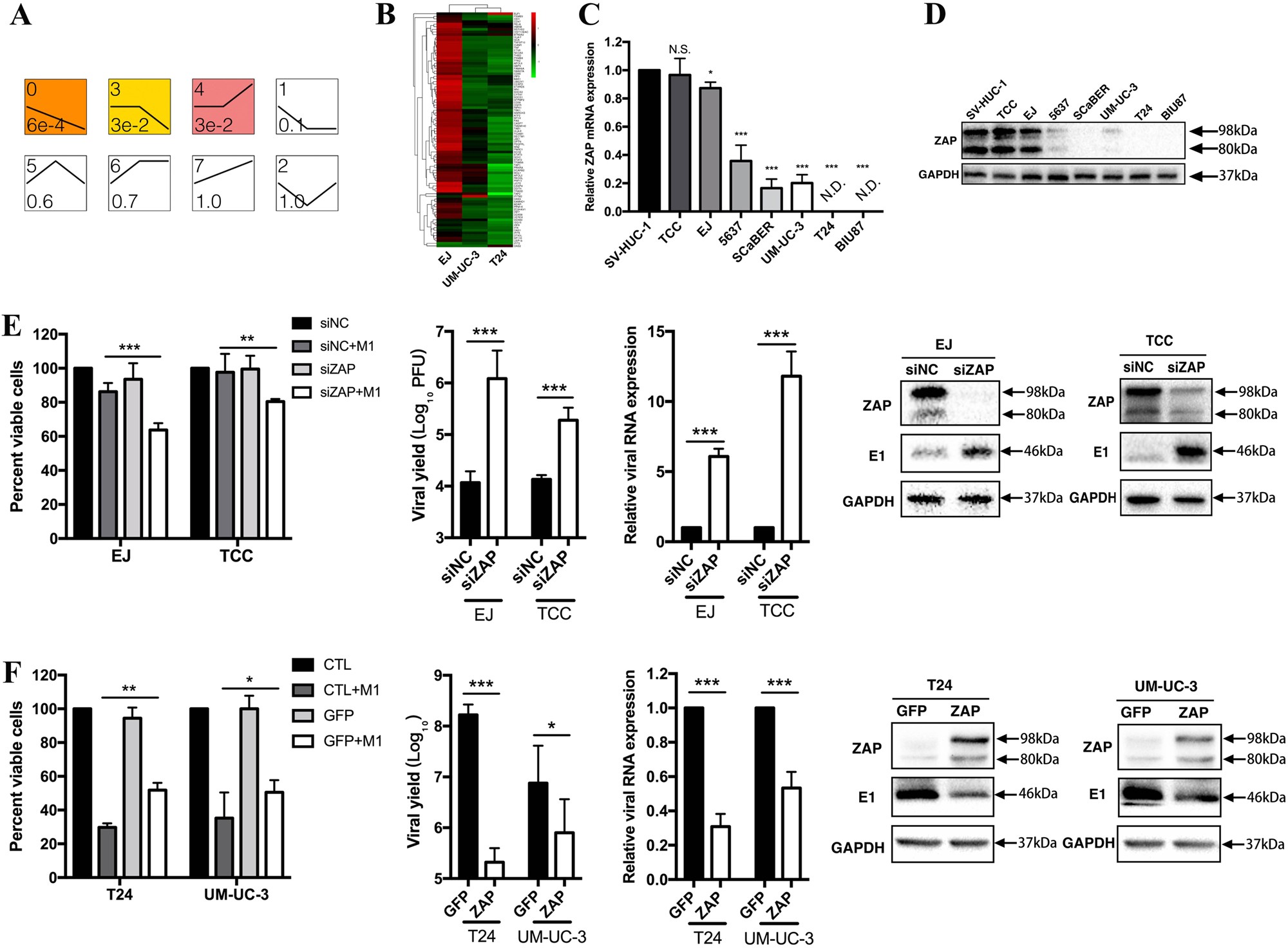
Fig. 4: M1 sensitivity requires ZAP deficiency.

a Trend clustering of the transcriptome profiles of the bladder cancer cell lines EJ, UM-UC-3, and T24. The profiles were ordered based on the significance of the differences in the number of genes assigned versus expected. Profile 0 consisted of genes whose expression was downregulated and significantly downregulated in three cell lines. The antiviral gene was in this profile. The number located in the upper-left corner is the profile serial number, and the number located in the lower-left corner is the p-value. b An analysis of the transcriptome data pertaining to the enrichment of the antiviral gene set was performed by evaluating gene expression levels in three different bladder cancer cell lines (EJ, UM-UC-3, and T24). Hierarchical clustering analysis was performed, and the genes expressed most significantly in the three cell lines were listed. c ZAP mRNA expression levels were detected in eight bladder cell lines and normalized to β-actin mRNA expression levels. d ZAP protein expression levels of the same eight cell lines were measured. GAPDH was used as a loading control. e ZAP was silenced in two representative resistant cancer cell lines (EJ and TCC) with siNC (negative control) and siZAP, and then the cells were infected with M1 (MOI = 10 PFU) for 48 h. Cell viability was detected by MTT assay, viral replication levels were determined by TCID50 essay, viral RNA expression was quantified by qRT-PCR, and viral protein expression was analyzed by western blotting. f ZAP was overexpressed in two representative sensitive cancer cell lines (T24 and UM-UC-3) with GFP (negative control) and ZAP, and then the cells were treated with M1 (MOI = 10 PFU) for 48 h. Cell viability, viral yield, and viral RNA and protein expression were evaluated as described above. Bar charts show the mean ± SD of three independent experiments. e, f All groups were compared with their respective control groups. siNC negative-control siRNA, TCID50 median tissue culture infective dose. *p < 0.05; **p < 0.01; ***p < 0.001; N.S, not significant