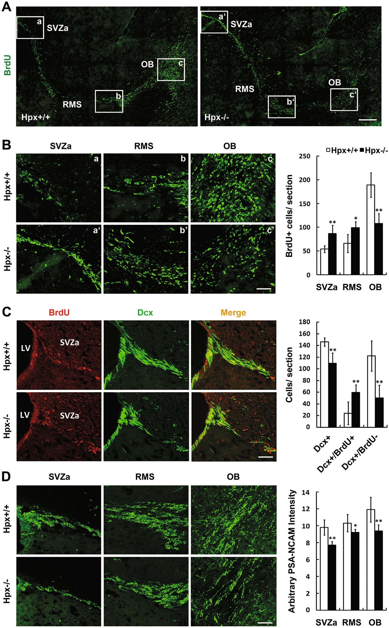
Fig. 4: Hemopexin deletion impairs migration of neuroblasts in the RMS.
From: Hemopexin is required for adult neurogenesis in the subventricular zone/olfactory bulb pathway

a Mice were injected with BrdU for 3 consecutive days and sacrificed 12 days later. Parasagittal sections from each brain were labeled with anti-BrdU (green). b High-magnification images showing the BrdU-positive cells in the SVZa, the middle of the RMS, and the core of OB. BrdU+ cells were counted at the three locations in both Hpx+/+ and Hpx−/− mice. n = 3. c Dcx was co-labeled with BrdU staining in the SVZa in parasagittal sections. Dcx+/BrdU+ migrating cells bunched up in the SVZa. n = 3. d PSA-NCAM staining at three locations in a parasagittal section. Quantification of anti-PSA-NCAM immunostaining intensity showed reduced staining intensity along the RMS in Hpx−/− mice. n = 4. *p < 0.05, **p < 0.01. Scale bar, 200 μm in a; 50 μm in b–d. LV lateral ventricle