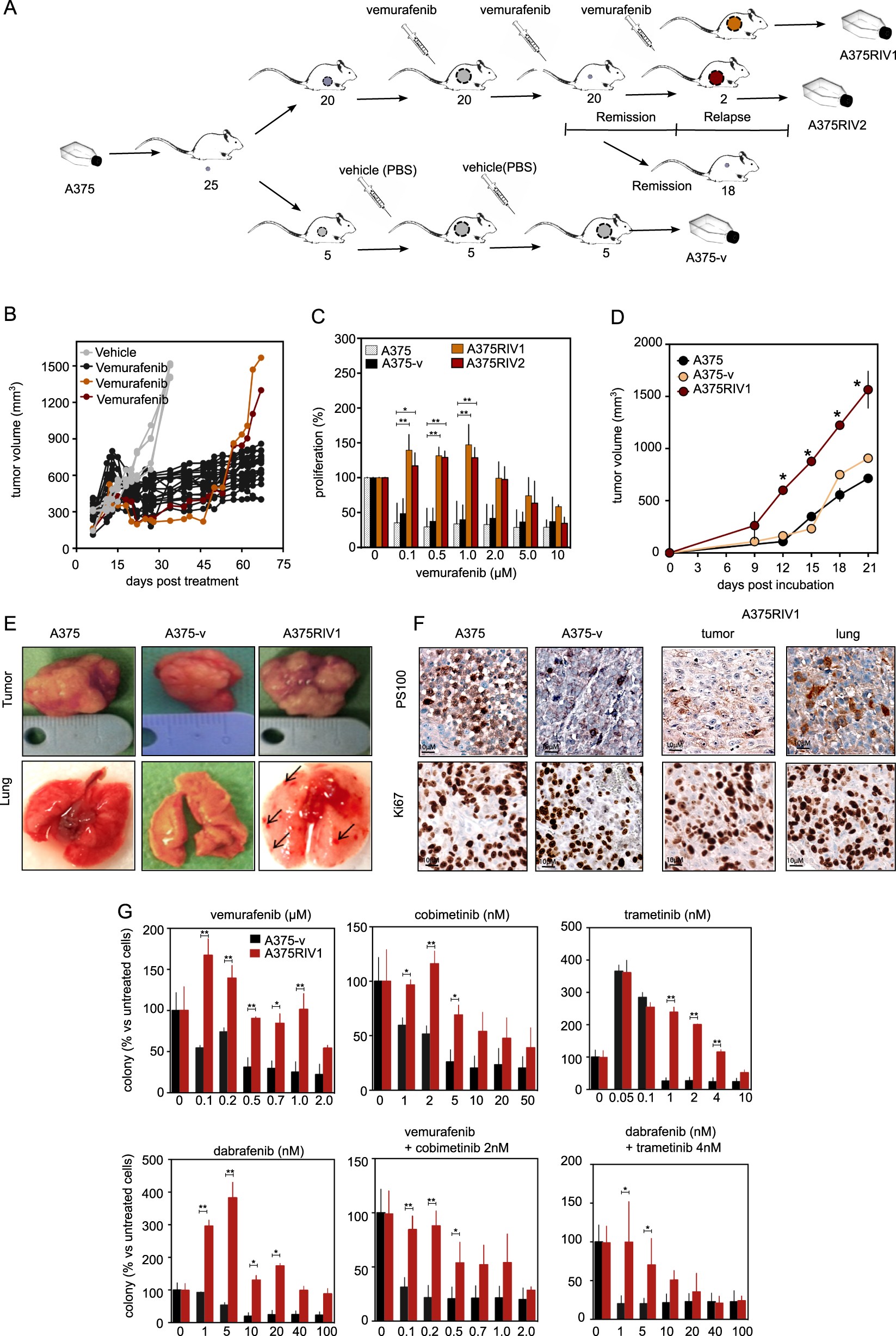
Fig. 1: Conception and characterization of MAPK-resistant BRAFV600E melanoma model from SCID mice.

a Summary of the experimental procedure used to generate melanoma cell lines used in this study. Briefly, 25 SCID mice have been inoculated with A375 melanoma cells. Five mice were treated with vehicle only and killed when tumors have reached 1500 mm3. A375-v cells have been obtained after tumor dissociation from one of these tumors. Twenty other mice were treated with vemurafenib leading to a rapid tumor shrinkage. Forty days after the beginning of the treatment, two mice have exhibited tumor progression under vemurafenib therapy. Tumors have been extracted and have been dissociated to generate A375RIV1 and A375RIV2 cell lines. b Tumor progression of A375-injected mice treated with vehicule only (n = 5) or with vemurafenib as indicated in materials and method. c Proliferation of A375, A375-v, A375RIV1, and A375RIV2 cell lines exposed in vitro to vemurafenib at the indicated concentration for 72 h. The values represent the mean ± SD of three independent experiments. Statistical analyses were performed by two-way ANOVA with a 95% interval of confidence followed by Bonferroni’s post-test. *P < 0.05 and **P < 0.01. d Tumor progression of A375, A375-v, and A375RIV1-injected mice (mean ± SD; n = 5, statistical analyses were performed compared to A375 by two-way ANOVA with a 95% interval of confidence followed by Bonferroni’s post-test. *P < 0.05 and **P < 0.01). e Representative macroscopic views illustrating lungs and primary tumors in A375, A375-v, and A375RIV1-injected mice. Arrows indicate metastasis. f Sections from the primary tumors of A375, A375-v, and A375RIV1-injected mice or from lung metastasis of A375RIV1-injected mice. Samples were stained with PS100 to confirm immuno-histological profile of melanoma or with Ki67 antibody to assess proliferation. g Colony-forming ability of A375-v and A375RIV1 treated with indicated doses of vemurafenib, cobimetinib, trametinib, dabrafenib, or combination of vemurafenib/cobimetinib or debrafenib/trametinib for 7 days. The values represent the mean ± SD of three independent experiments. Statistical analyses were performed by two-way ANOVA with a 95% interval of confidence followed by Bonferroni’s post-test. *P < 0.05 and **P < 0.01