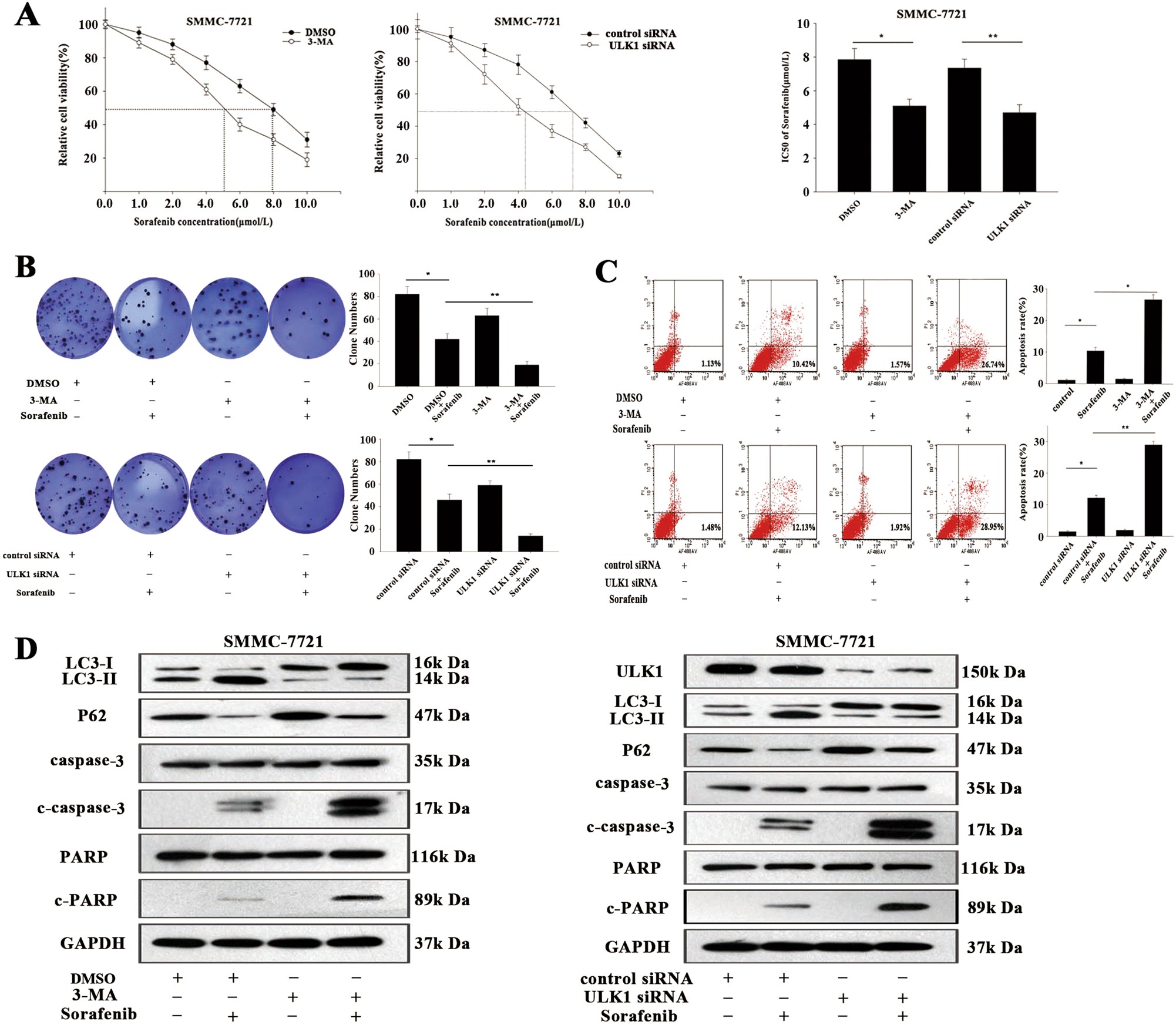
Fig. 2: Suppression of autophagy enhanced the sensitivity of HCC cells to sorafenib.

a MTT assay was employed to measure the relative viability of SMMC-7721 cells treated with sorafenib after treatment with 3-MA or ATG1/ULK1 silencing. b–e Flow cytometric and western blotting were performed to measure the apoptosis rate and apoptosis (c-caspase3 and c-PARP)- and autophagy-related protein levels. All data are presented as the mean ± S.D. from three independent experiments. The p-values represent comparisons between groups (*p < 0.05, **p < 0.01)