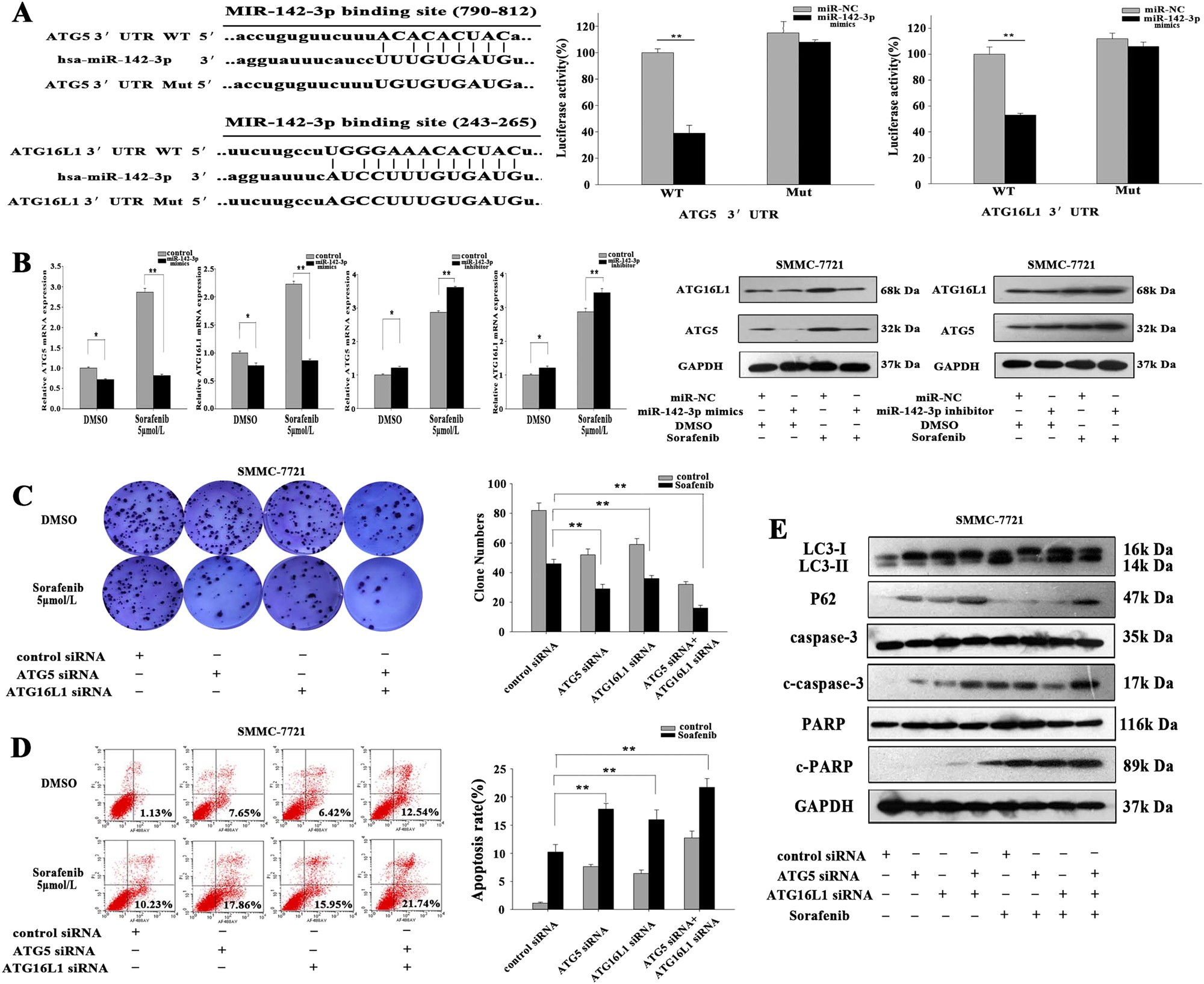
Fig. 5: ATG5 and ATG16L1 are the direct targets of miR-142-3p.

a The binding sites for miR-142-3p in the 3’-UTRs of ATG5 and ATG6 (left) were determined, and luciferase reporter assays were conducted to confirm the relationships between miR-142-3p and ATG5 and ATG16L1. b qRT-PCR and western blotting were used to measure ATG5 and ATG16L1 mRNA and protein levels in SMMC-7721 cells transfected with miR-142-3p mimics or inhibitors and treated with or without sorafenib. c, d Colony-formation assay and flow cytometric analysis were employed to measure the effects of ATG5 and ATG16L on proliferation and apoptosis in SMMC-7721 cells treated with or without sorafenib. e Western blotting was performed to measure apoptosis- and autophagy-related protein levels. All data are presented as the mean ± S.D. from three independent experiments. The p-values represent comparisons between groups (*p < 0.05, **p < 0.01)