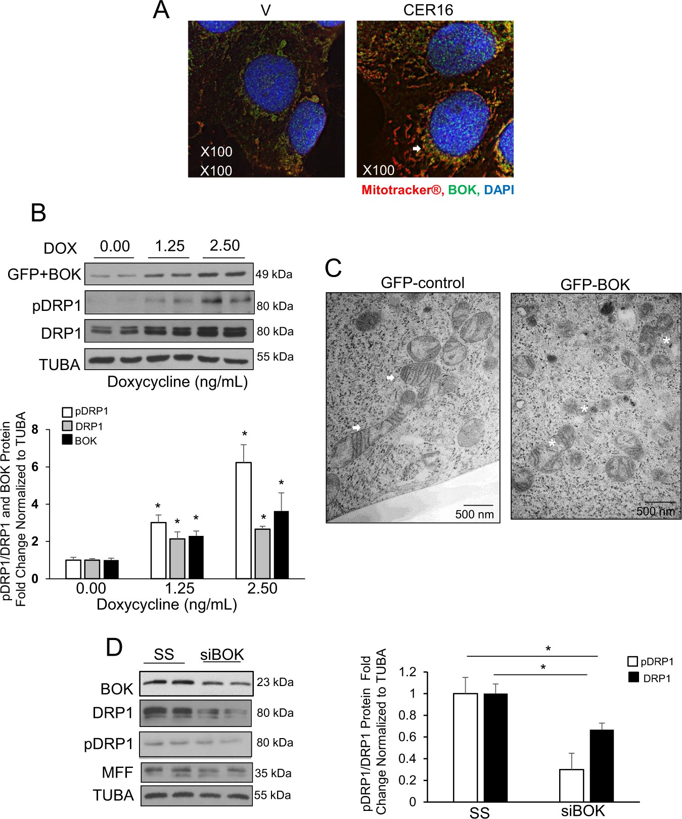
Fig. 5: CER augments BOK-induced DRP1 expression leading to mitochondrial fragmentation.
From: Ceramide-induced BOK promotes mitochondrial fission in preeclampsia

a IF analysis of BOK (green) in JEG3 cells treated with CER 16:0 or EtOH vehicle (V), and stained with Mitotracker® (red) and DAPI (blue). b Representative western blot and associated densitometry of BOK, p-DRP1, and DRP1 in HEK-293 cells stably transfected with GFP-BOK and induced with doxycycline (Dox 0, 1.25, or 2.5 ng/mL, n = 3 individual experiments carried out in duplicate; one-way ANOVA, Tukey’s post-test *P < 0.05, **P < 0.01). c Representative TEM images of HEK-293 cells stably transfected with GFP-BOK and induced with 2.5 ng/ml Dox (right panel) or treated with dH2O (control: left panel). Healthy mitochondrial morphology is indicated by white arrows, whereas mitochondrial fission events are depicted by white stars (scale bar: 500 nm; Dox 0 (vehicle control) and 2.5 ng/mL, n = 3 separate experiments). d Representative western blots and densitometric analysis of BOK, p-DRP1, DRP1, and MFF expression in HEK-293 cells following transient transfection with BOK siRNA or a scrambled sequence (SS); n = 3 separate experiments run in duplicate; unpaired Student’s t-test (*P < 0.05)