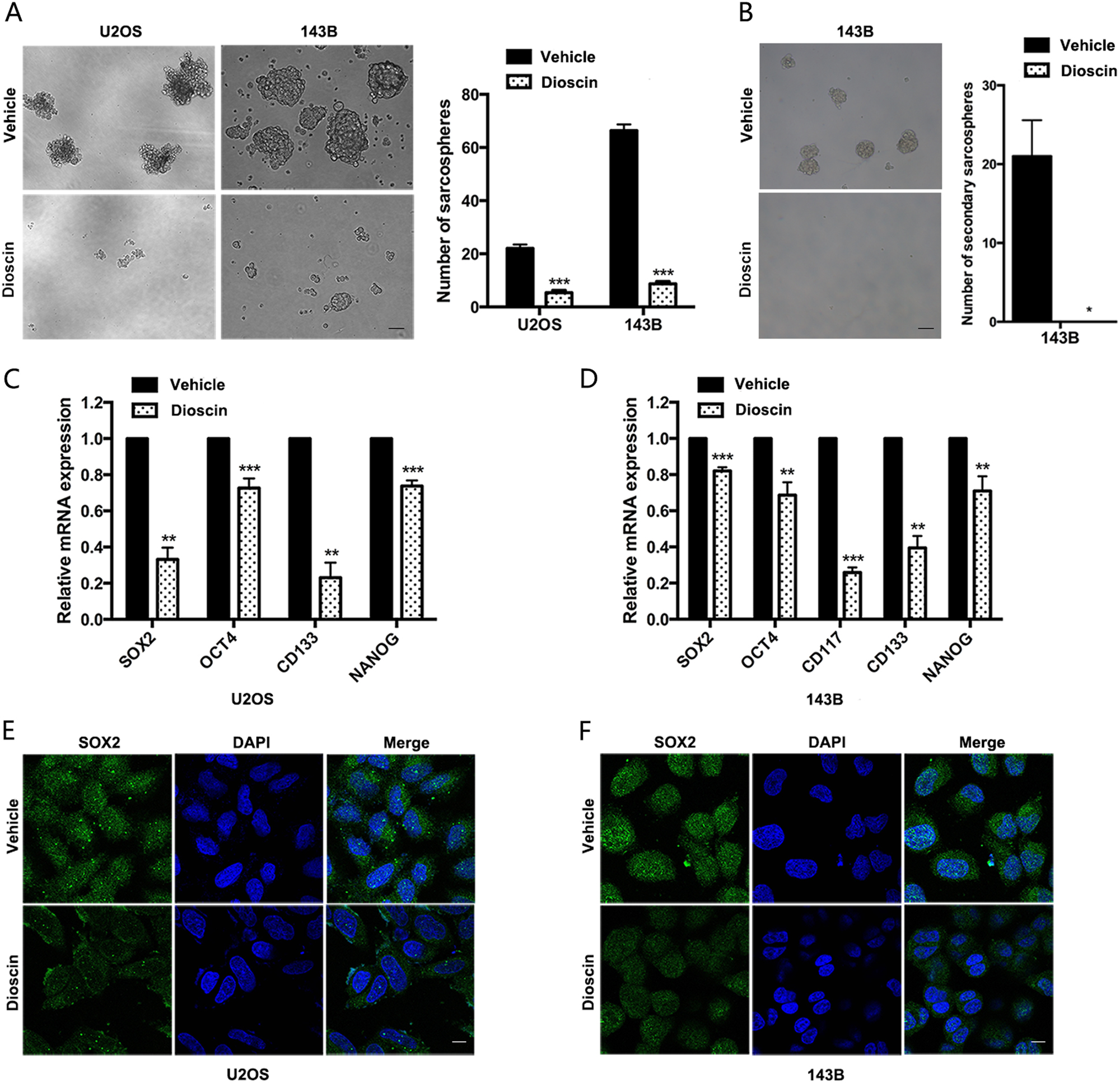
Fig. 3: Dioscin suppresses stem-cell-like properties of osteosarcoma cells.

a Sarcosphere-formation capacity of U2OS and 143B cells was analyzed after 2.5 μm dioscin treatment. Scale bar, 100 μm. b Secondary sarcosphere formation capacity of 143B cells was analyzed without further treatment after 2.5 μm dioscin treatment in primary sarcosphere-formation assay. Scale bar, 100 μm. c, d mRNA expression of stem cell markers (SOX2, OCT4, CD117, CD133, and NANOG) in U2OS and 143B cells treated with vehicle or 2.5 μm dioscin for 48 h was examined by qRT-PCR. e, f SOX2 protein expression in indicated cells was analyzed by immunofluorescence. Scale bar, 10 μm. Data represent the mean ± SD of three independent experiments. *p < 0.05, **p < 0.01, ***p < 0.001 by two-tailed Student’s t test, SPSS 20.0