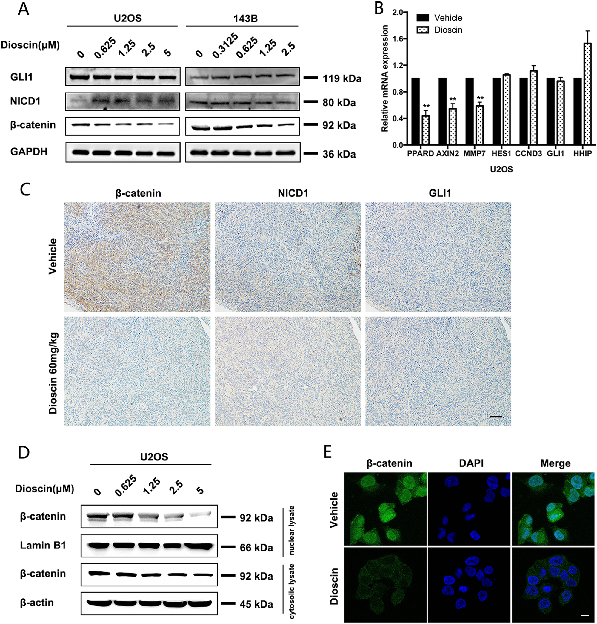
Fig. 4: Dioscin targets osteosarcoma-cell-like properties by repression of Wnt/β-catenin pathway.

a The expression of three critical proteins (β-catenin, NICD1, and GLI1) involved in CSC pathways was examined in U2OS and 143B cells treated with different concentrations of dioscin for 48 h. b mRNA expression of target genes of Wnt/β-catenin pathway (PPARD, AXIN2, and MMP7), Notch pathway (HES1 and CCND3), and Hedgehog pathway (GLI1 and HHIP) were determined by qRT-PCR in U2OS cells treated with vehicle or 2.5 μm dioscin for 48 h. c IHC staining of β-catenin, NICD1 and GLI1 in tumor samples from mice treated with vehicle or 60 mg/kg dioscin every day. Scale bar, 100 μm. d The level of cytosolic and nuclear β-catenin was detected in U2OS cells treated with different concentrations of dioscin for 48 h. e β-catenin protein expression was analyzed by immunofluorescence in 143B cells treated with vehicle or 2.5 μm dioscin for 48 h. Scale bar, 10 μm. Data represent the mean ± SD of three independent experiments. **p < 0.01, ***p < 0.001 by two-tailed Student’s t test, SPSS 20.0