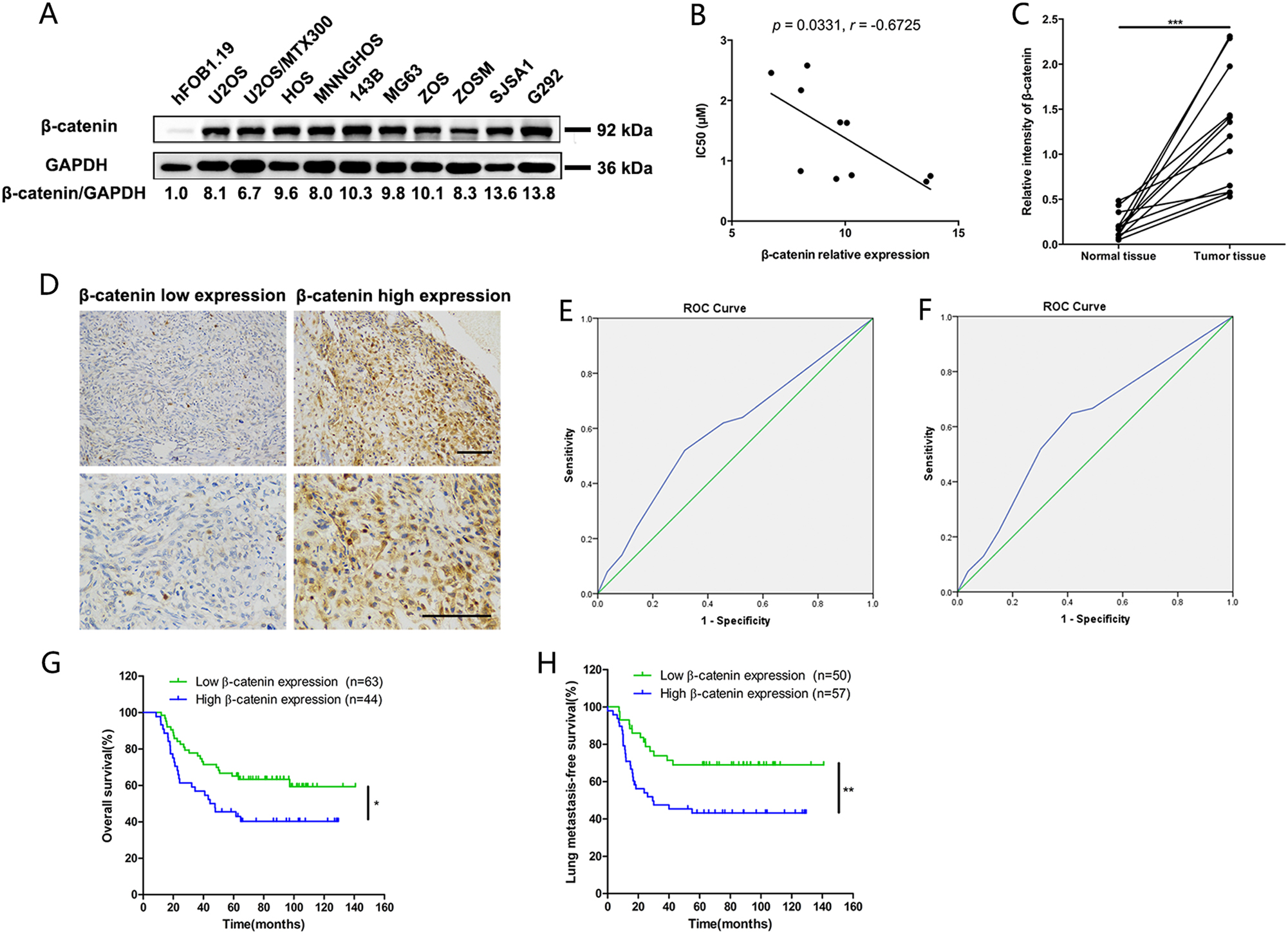
Fig. 8: Definition of cutoff score for β-catenin expression and its prognostic value in human osteosarcoma patients.

a Representative expression pattern of β-catenin protein in osteosarcoma cell lines was shown. The ratio of β-catenin /GAPDH was indicated. b β-catenin protein expression was negatively correlated with IC50 (μm) in human osteosarcoma cell lines (Pearson’s correlation analysis, p = 0.0331). c Protein expression of β-catenin in 12 paired human osteosarcoma tissues and adjacent normal muscle tissues was detected by western blot. Relative intensity of β-catenin normalized to GAPDH was calculated. The expression level of β-catenin in human osteosarcoma tissues was significantly higher than that in normal muscle tissues (Paired t test, p < 0.001). d Immunohistochemical staining was used to detect β-catenin protein expression in human osteosarcoma tissues (n = 107). Representative images of low and high β-catenin expression are shown. Scale bars, 100 μm. e, f Determination of the cutoff score for β-catenin expression in osteosarcoma by receiver operating characteristic (ROC) curves. For survival status and lung metastases status of osteosarcoma patients, the sensitivity and 1-specificity were plotted. The areas under curve (AUC) and the p value were indicated. g Overall survival was significantly higher in the low-β-catenin-expression group (log-rank test, p = 0.0178). h The risk of lung metastasis was significantly higher in the high-β-catenin-expression group (log-rank test, p = 0.0082)