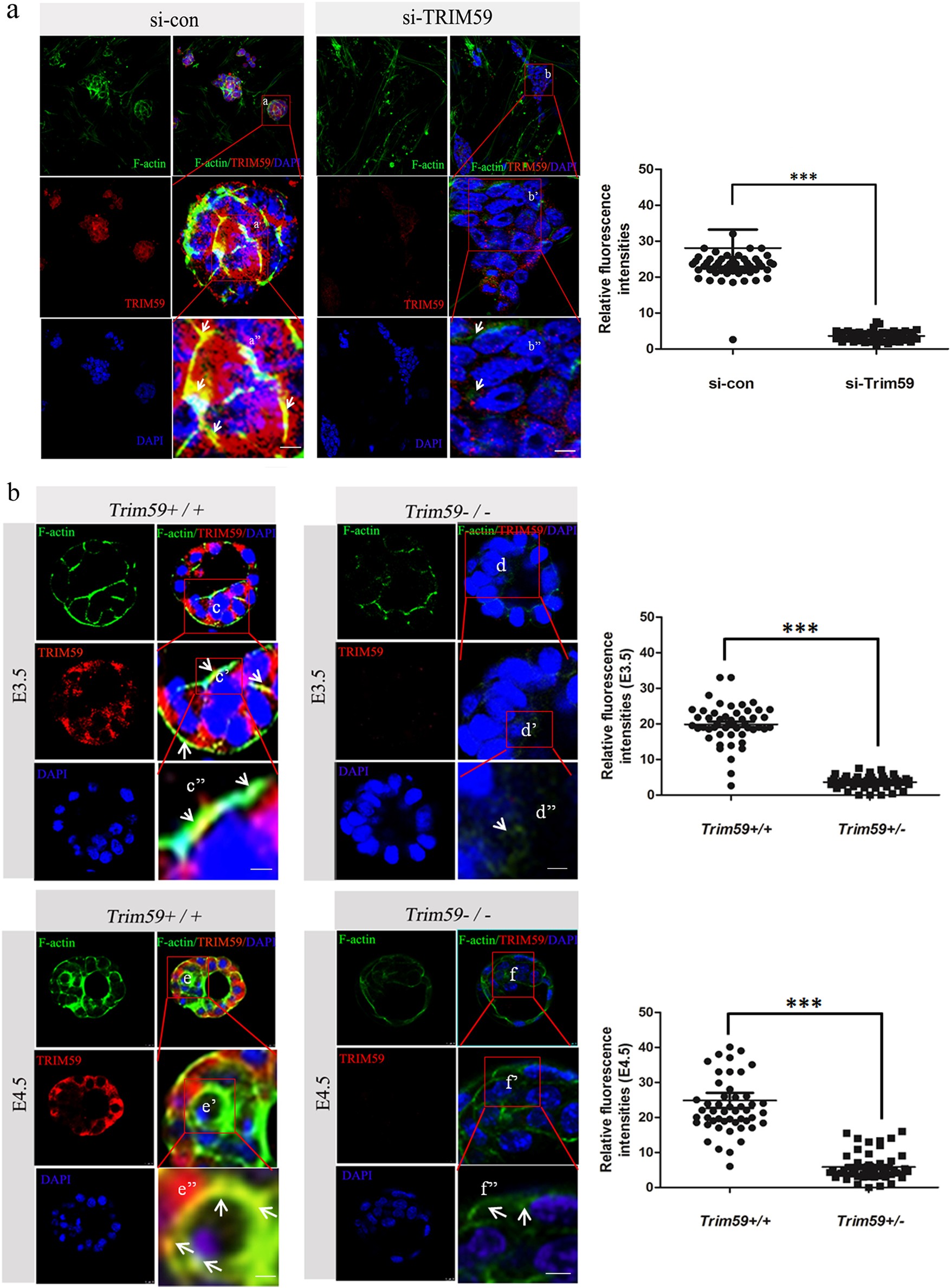
Fig. 5: Trim59 deficiency affects F-actin polymerization.
From: Embryonic lethality in mice lacking Trim59 due to impaired gastrulation development

a Immunofluorescence assay of Trim59 and F-actin in F1 ESCs transfected with Trim59 siRNA (si-TRIM59) or siRNA control (si-con). b Confocal fluorescence images of embryos at E3.5 and E4.5 stained with Alexa488. Images were acquired using a Bio-Rad Radiance 2100 confocal microscope with a Zeiss 63× oil immersion objective. Scale bar, 10 µm; arrows indicate F-actin polymerization. *P < 0.05, **P < 0.01, ***P < 0.005; Ns no significance